HOME   LIST
‹–   –›

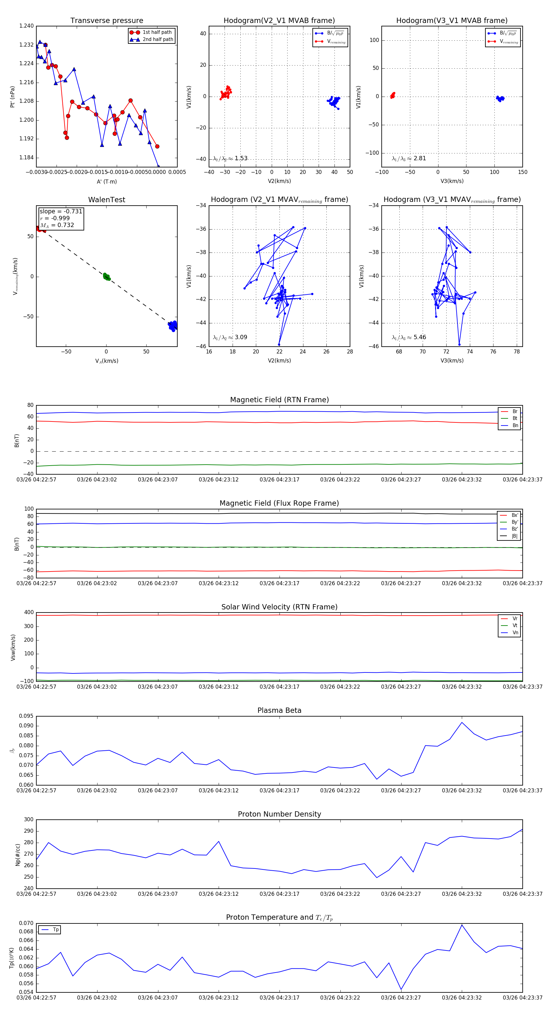
Flux Rope in 2024

Flux Rope Event 2024-03-26 04:22:57 ~ 2024-03-26 04:23:37 (41 seconds)


plot