HOME   LIST
‹–   –›

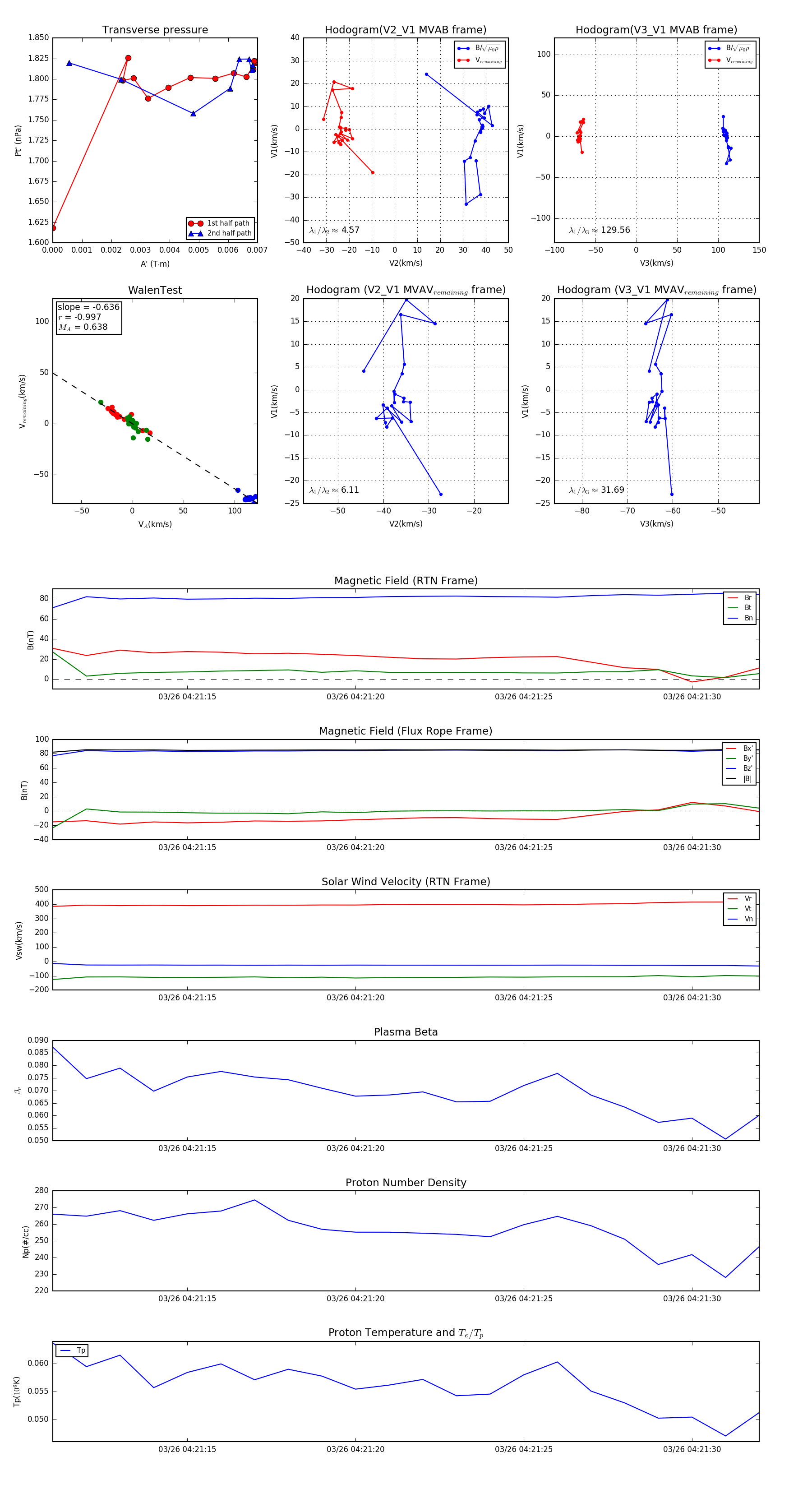
Flux Rope in 2024

Flux Rope Event 2024-03-26 04:21:11 ~ 2024-03-26 04:21:32 (22 seconds)


plot