HOME   LIST
‹–   –›

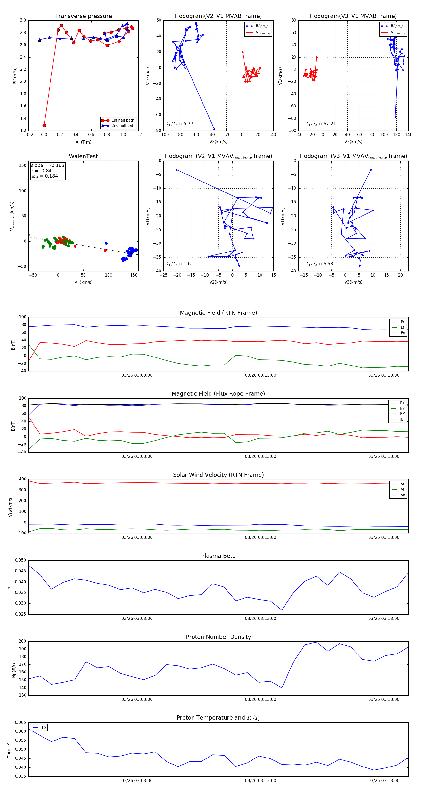
Flux Rope in 2024

Flux Rope Event 2024-03-26 03:03:36 ~ 2024-03-26 03:19:00 (925 seconds)


plot