HOME   LIST
‹–   –›

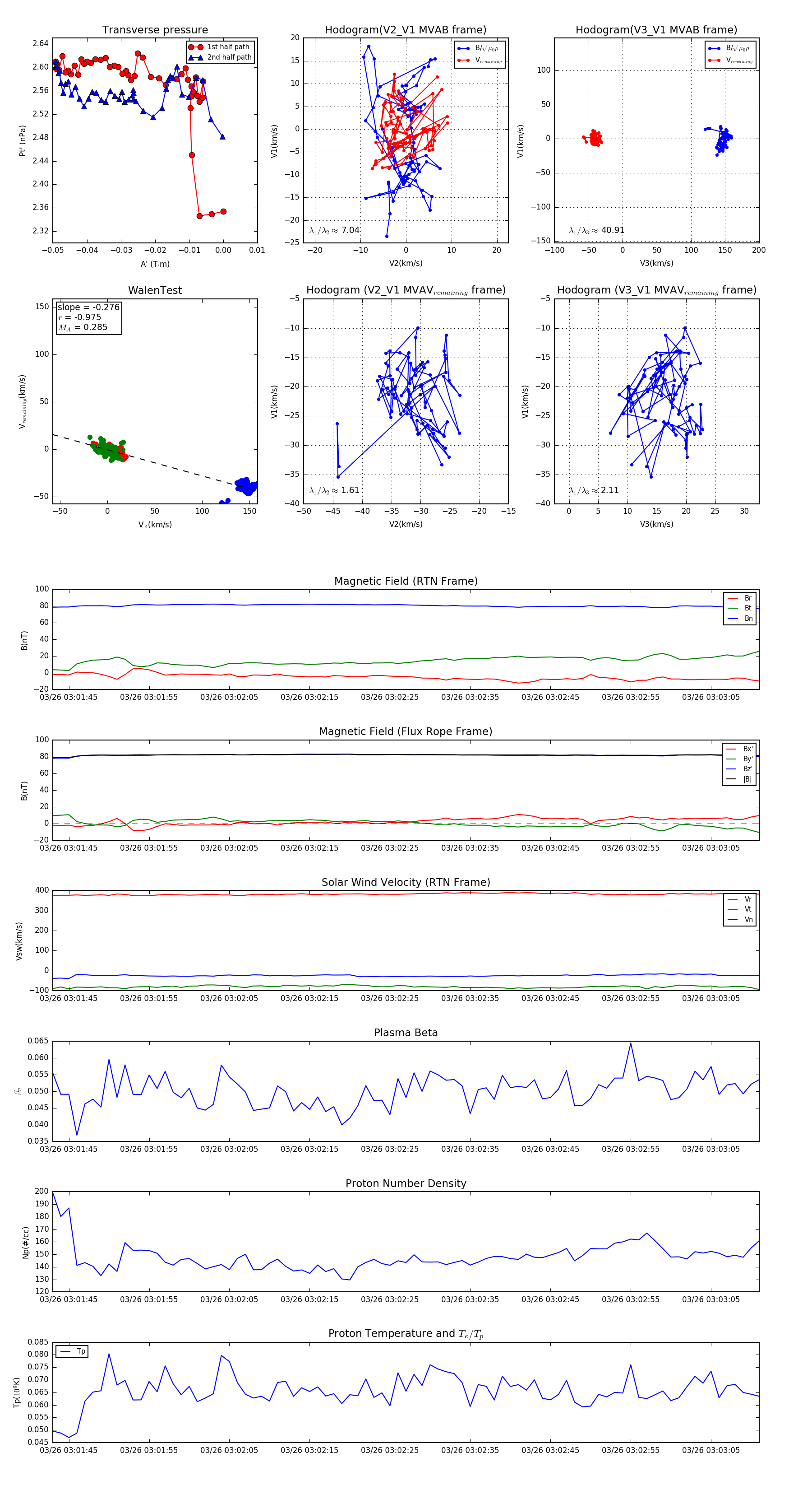
Flux Rope in 2024

Flux Rope Event 2024-03-26 03:01:43 ~ 2024-03-26 03:03:11 (89 seconds)


plot