HOME   LIST
‹–   –›

Flux Rope in 2024

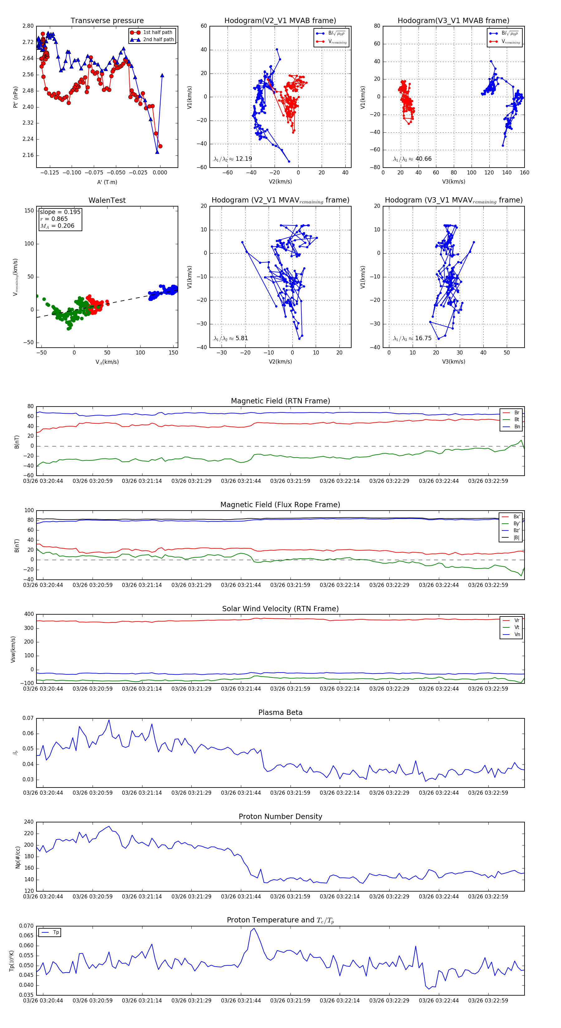
Flux Rope Event 2024-03-26 03:20:42 ~ 2024-03-26 03:23:10 (149 seconds)


plot