HOME   LIST
‹–   –›

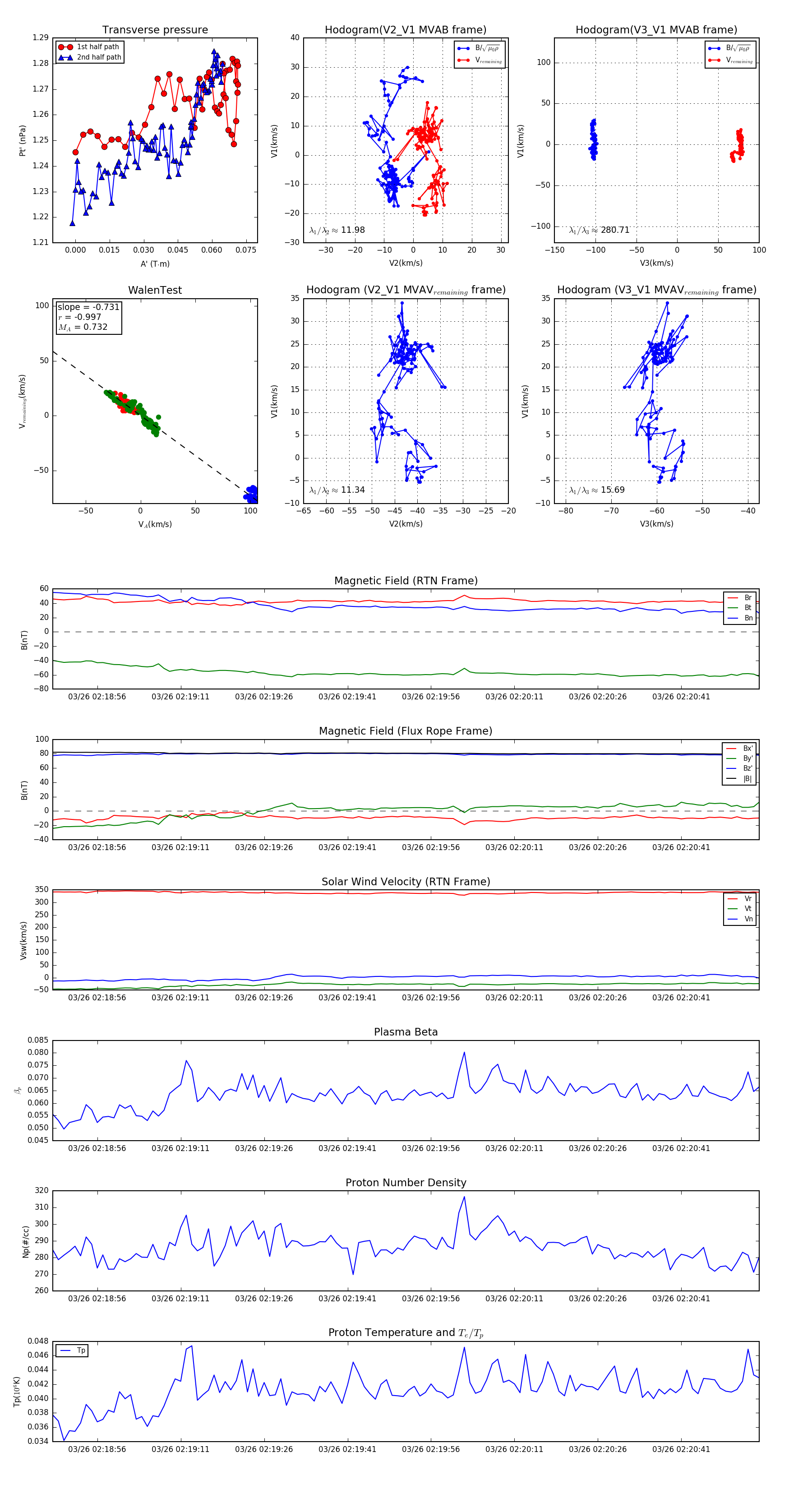
Flux Rope in 2024

Flux Rope Event 2024-03-26 02:18:48 ~ 2024-03-26 02:20:55 (128 seconds)


plot