HOME   LIST
‹–   –›

Flux Rope in 2024

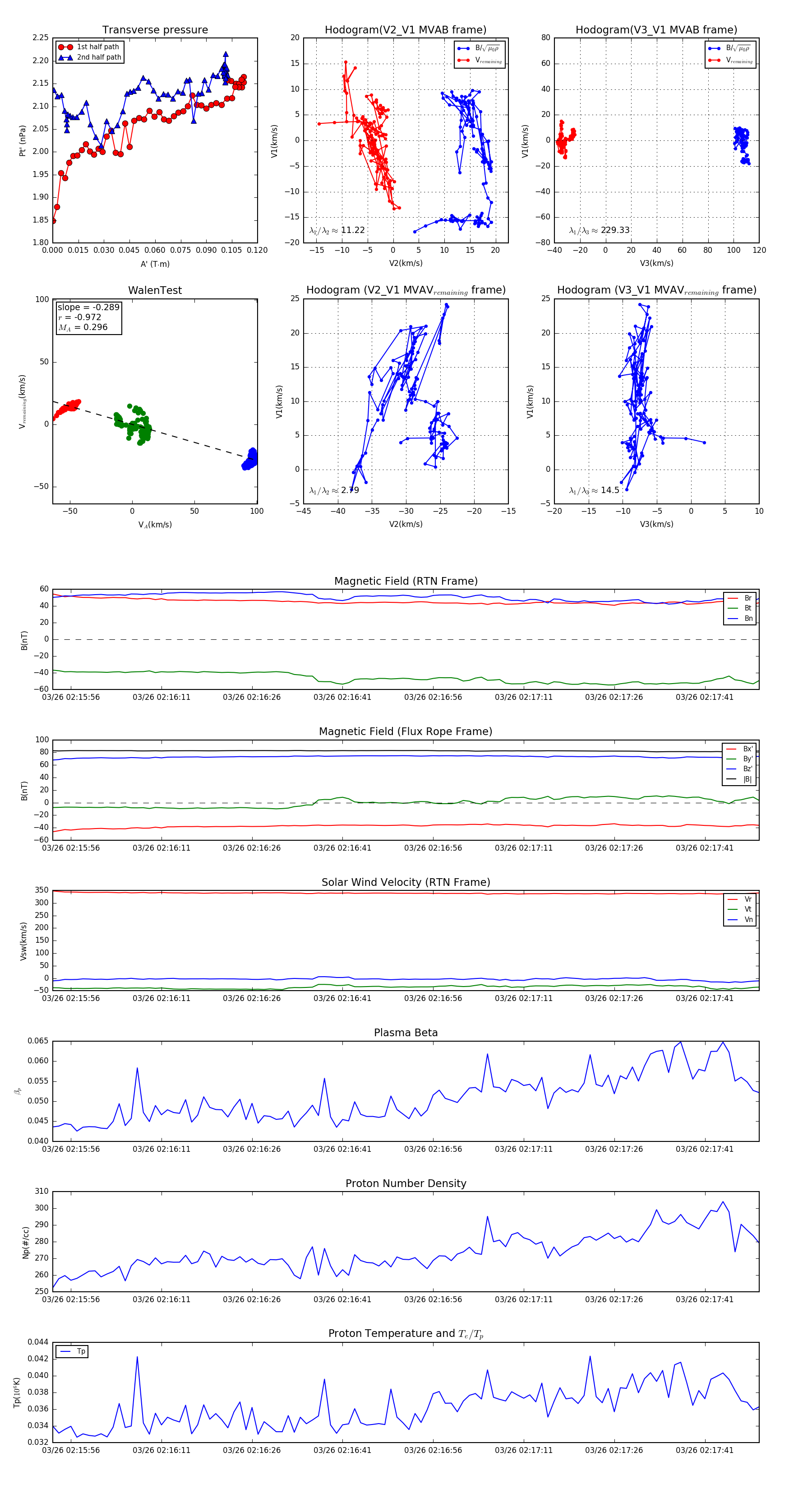
Flux Rope Event 2024-03-26 02:15:53 ~ 2024-03-26 02:17:50 (118 seconds)


plot