HOME   LIST
‹–   –›

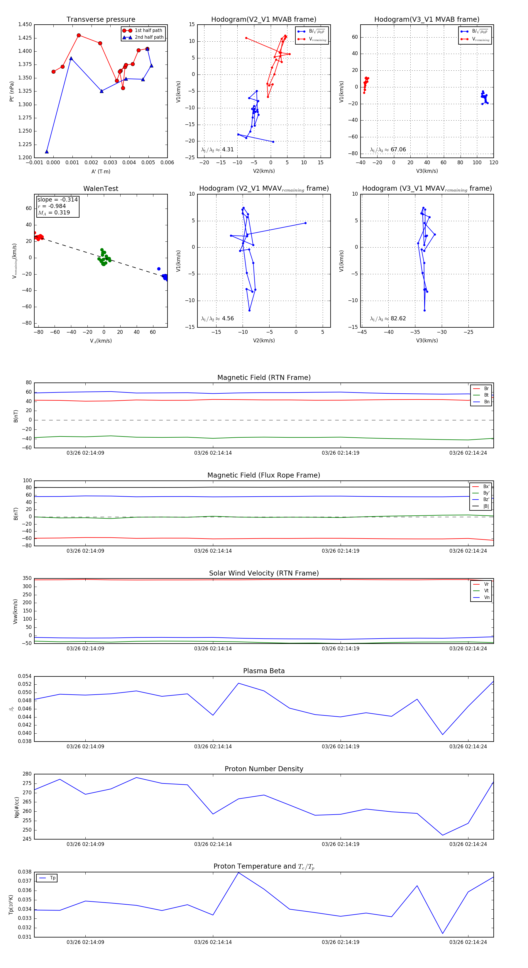
Flux Rope in 2024

Flux Rope Event 2024-03-26 02:14:07 ~ 2024-03-26 02:14:25 (19 seconds)


plot