HOME   LIST
‹–   –›

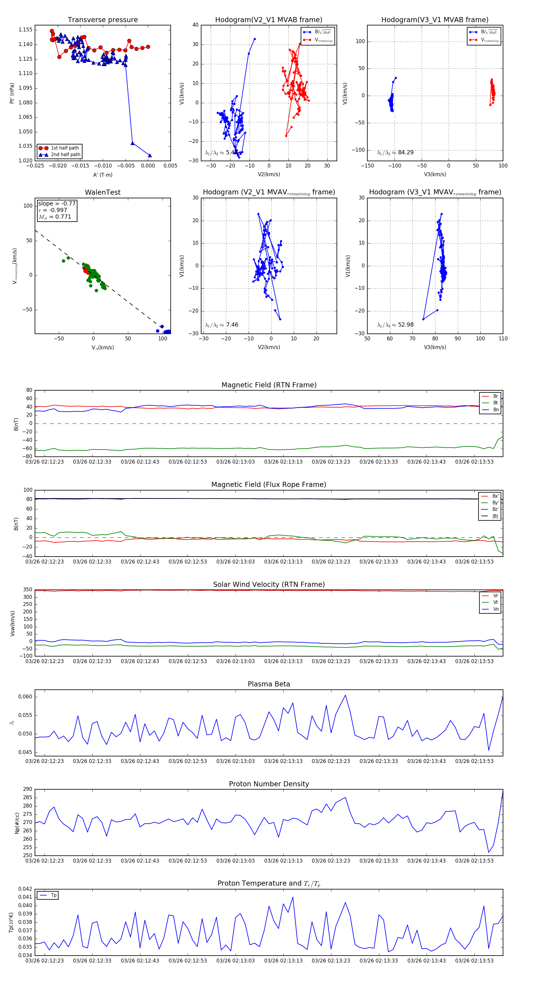
Flux Rope in 2024

Flux Rope Event 2024-03-26 02:12:21 ~ 2024-03-26 02:13:59 (99 seconds)


plot