HOME   LIST
‹–   –›

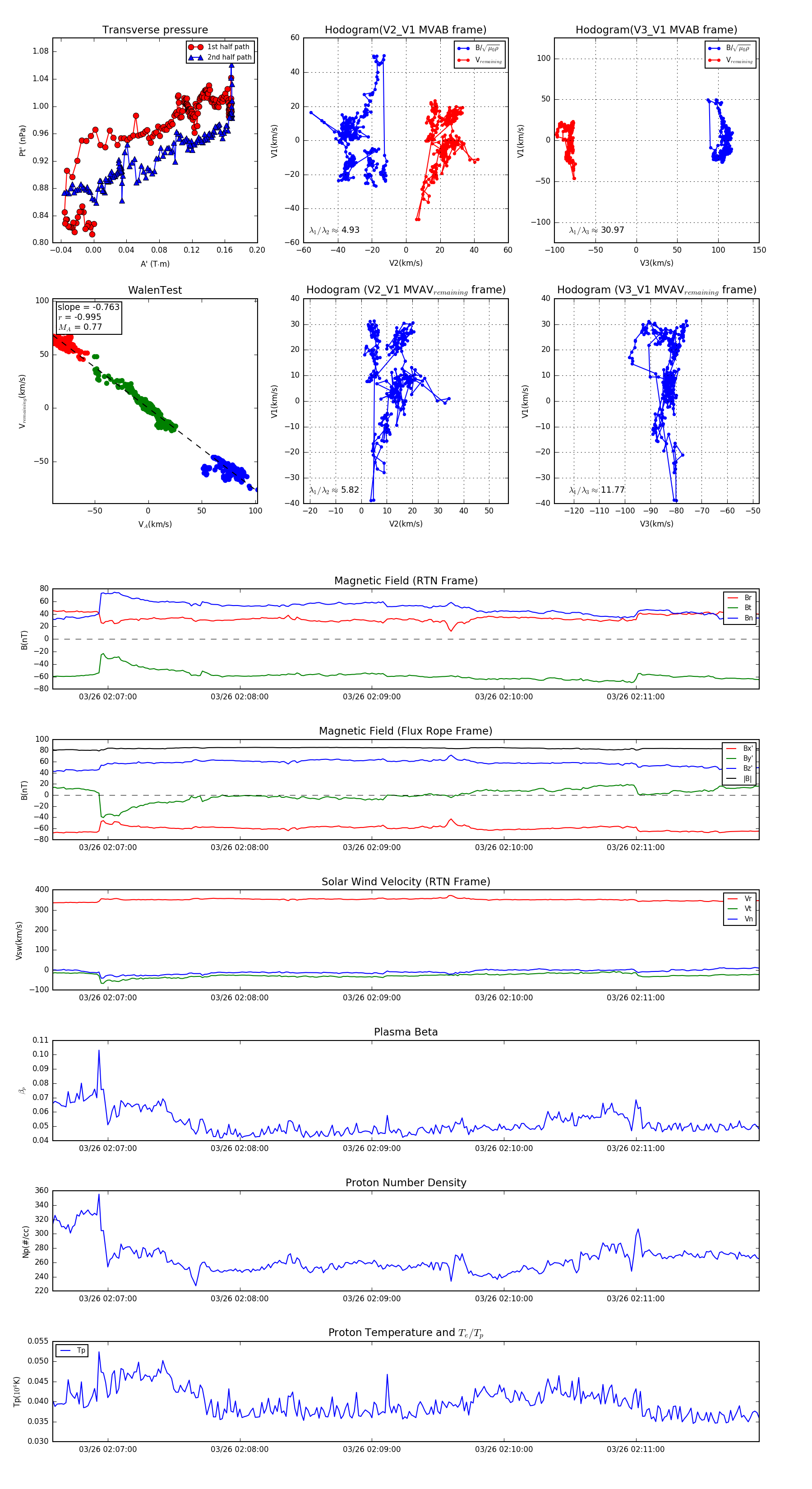
Flux Rope in 2024

Flux Rope Event 2024-03-26 02:06:35 ~ 2024-03-26 02:11:56 (322 seconds)


plot