HOME   LIST
‹–   –›

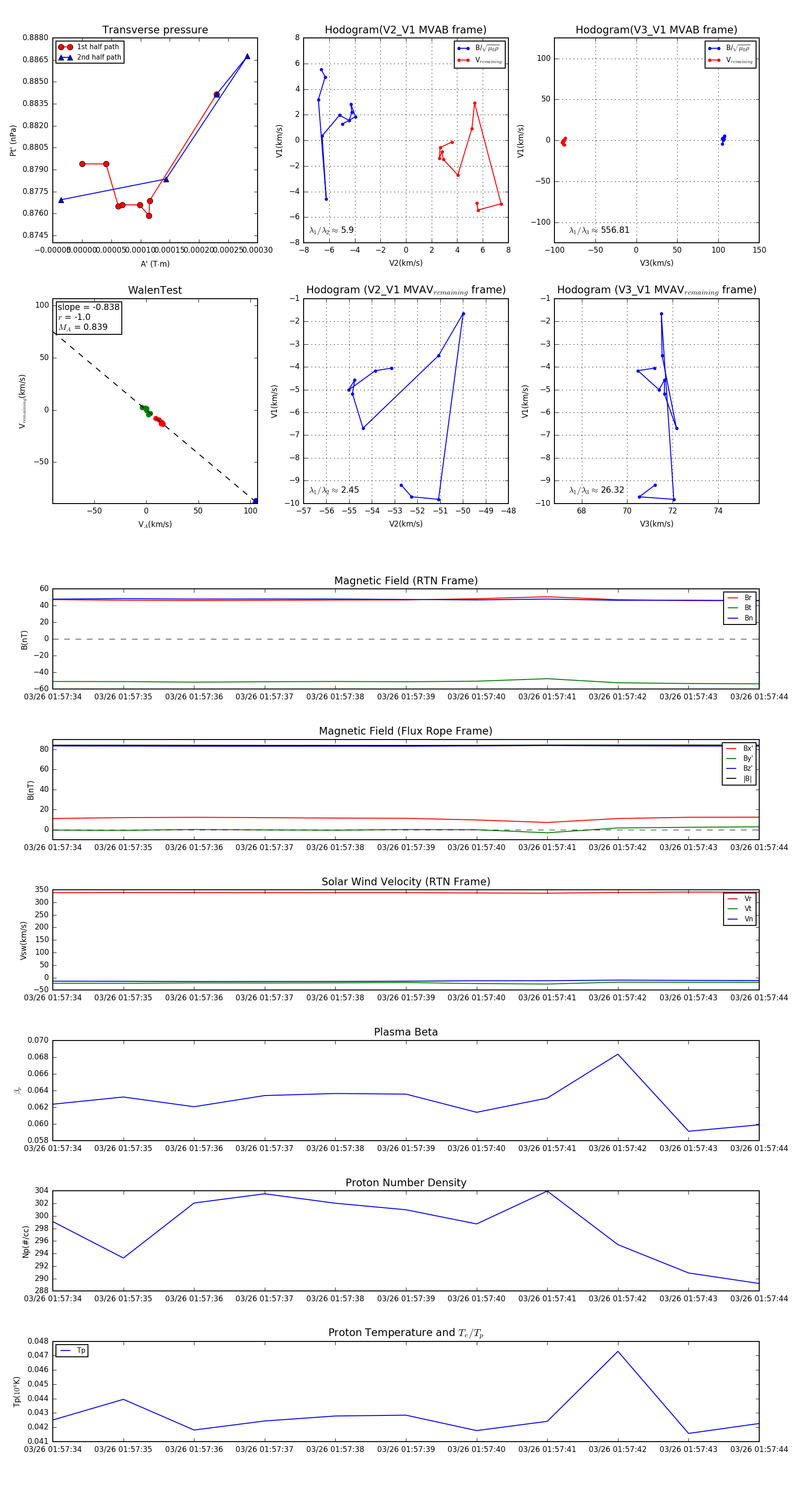
Flux Rope in 2024

Flux Rope Event 2024-03-26 01:57:34 ~ 2024-03-26 01:57:44 (11 seconds)


plot