HOME   LIST
‹–   –›

Flux Rope in 2024

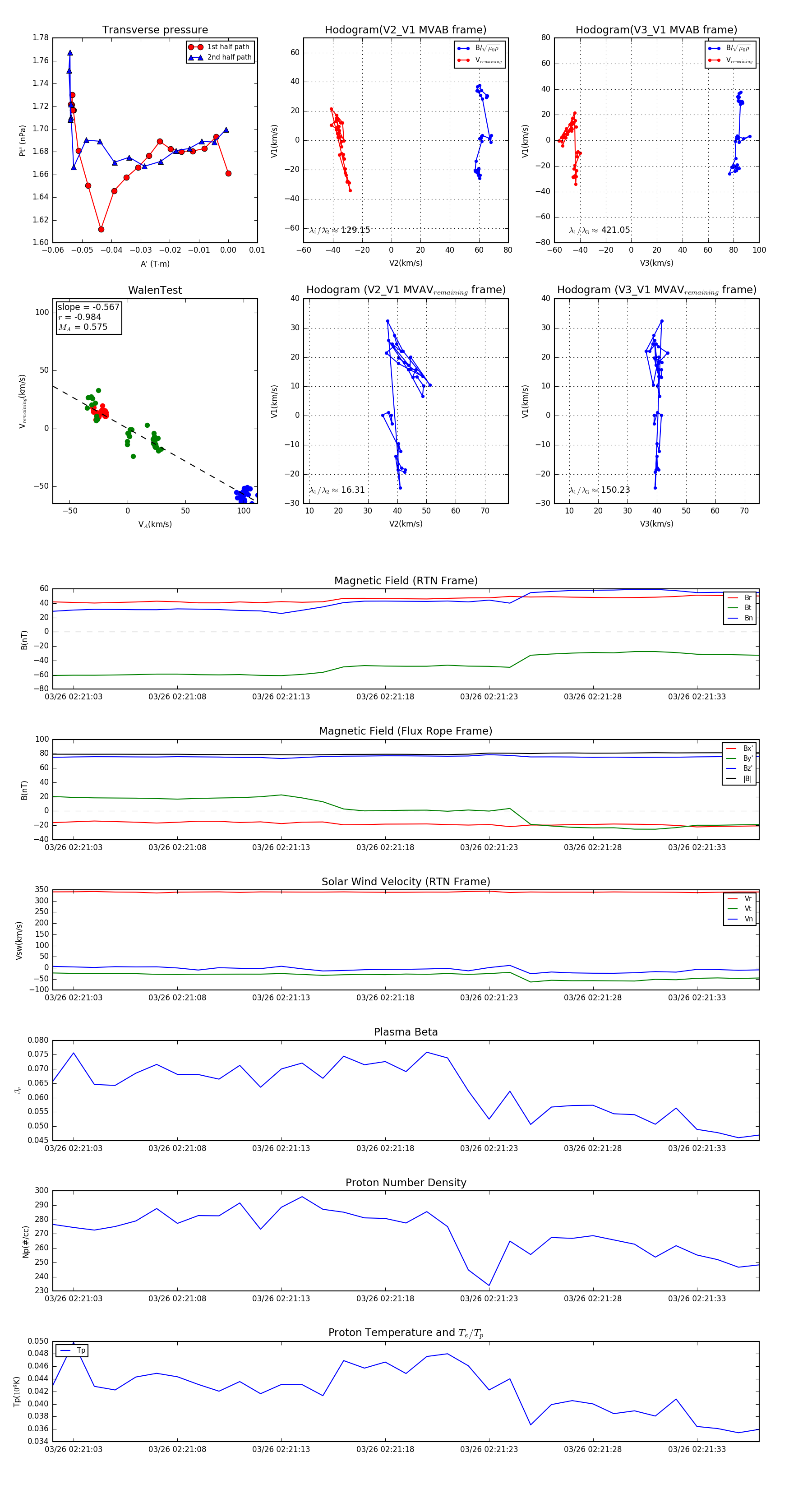
Flux Rope Event 2024-03-26 02:21:02 ~ 2024-03-26 02:21:36 (35 seconds)


plot