HOME   LIST
‹–   –›

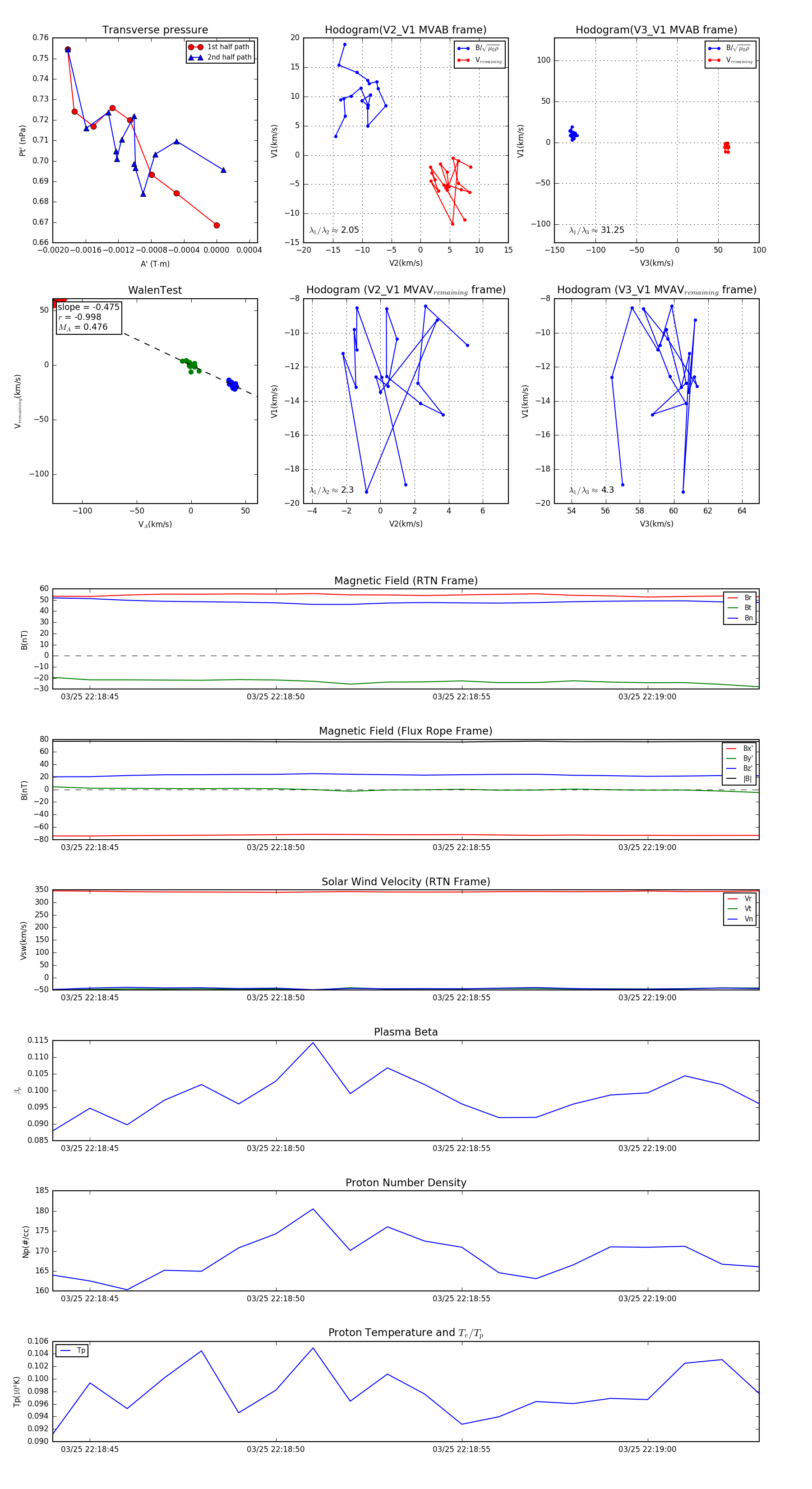
Flux Rope in 2024

Flux Rope Event 2024-03-25 22:18:44 ~ 2024-03-25 22:19:03 (20 seconds)


plot