HOME   LIST
‹–   –›

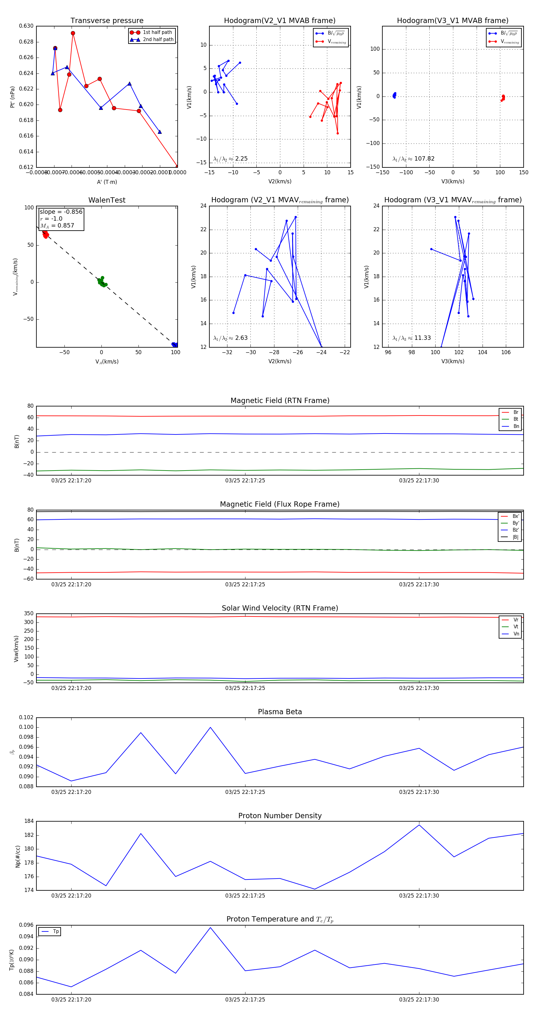
Flux Rope in 2024

Flux Rope Event 2024-03-25 22:17:19 ~ 2024-03-25 22:17:33 (15 seconds)


plot