HOME   LIST
‹–   –›

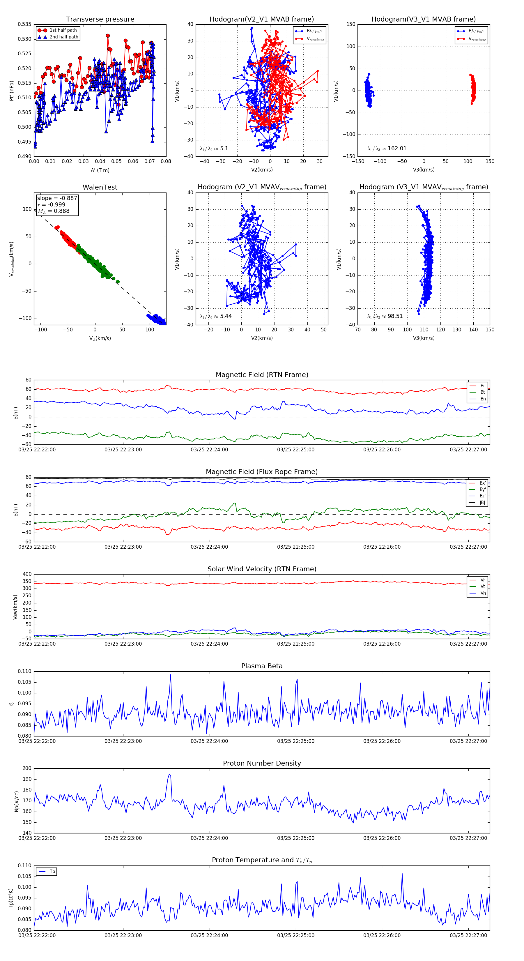
Flux Rope in 2024

Flux Rope Event 2024-03-25 22:21:58 ~ 2024-03-25 22:27:15 (318 seconds)


plot