HOME   LIST
‹–   –›

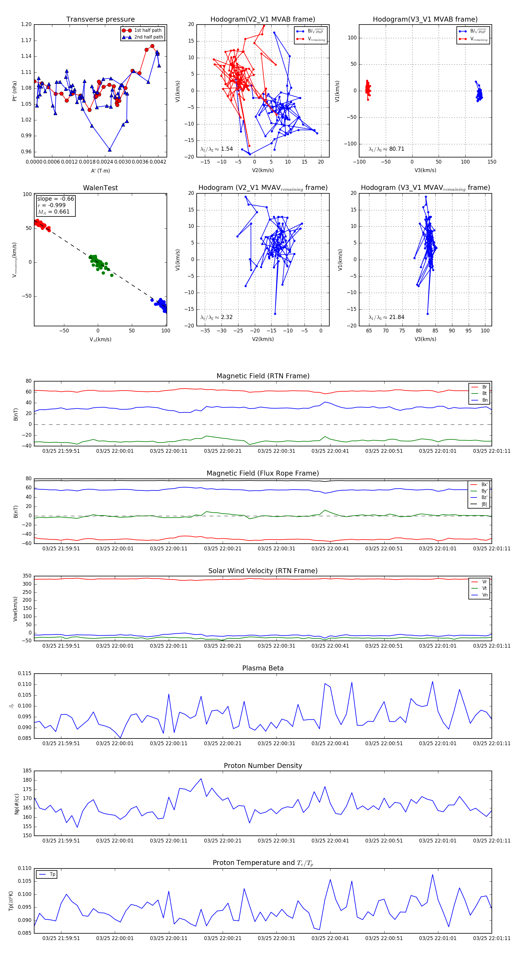
Flux Rope in 2024

Flux Rope Event 2024-03-25 21:59:46 ~ 2024-03-25 22:01:11 (86 seconds)


plot