HOME   LIST
‹–   –›

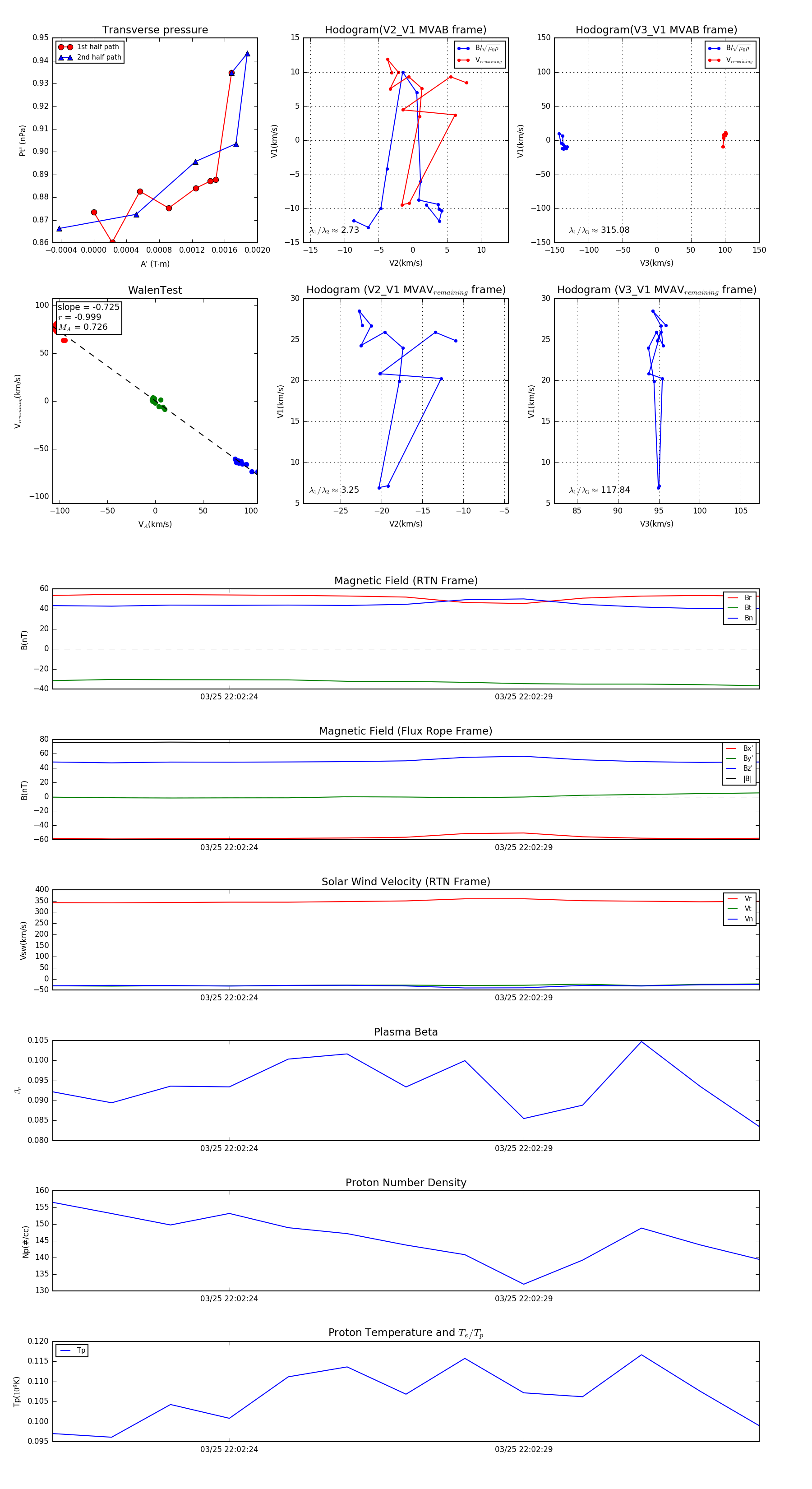
Flux Rope in 2024

Flux Rope Event 2024-03-25 22:02:21 ~ 2024-03-25 22:02:33 (13 seconds)


plot