HOME   LIST
‹–   –›

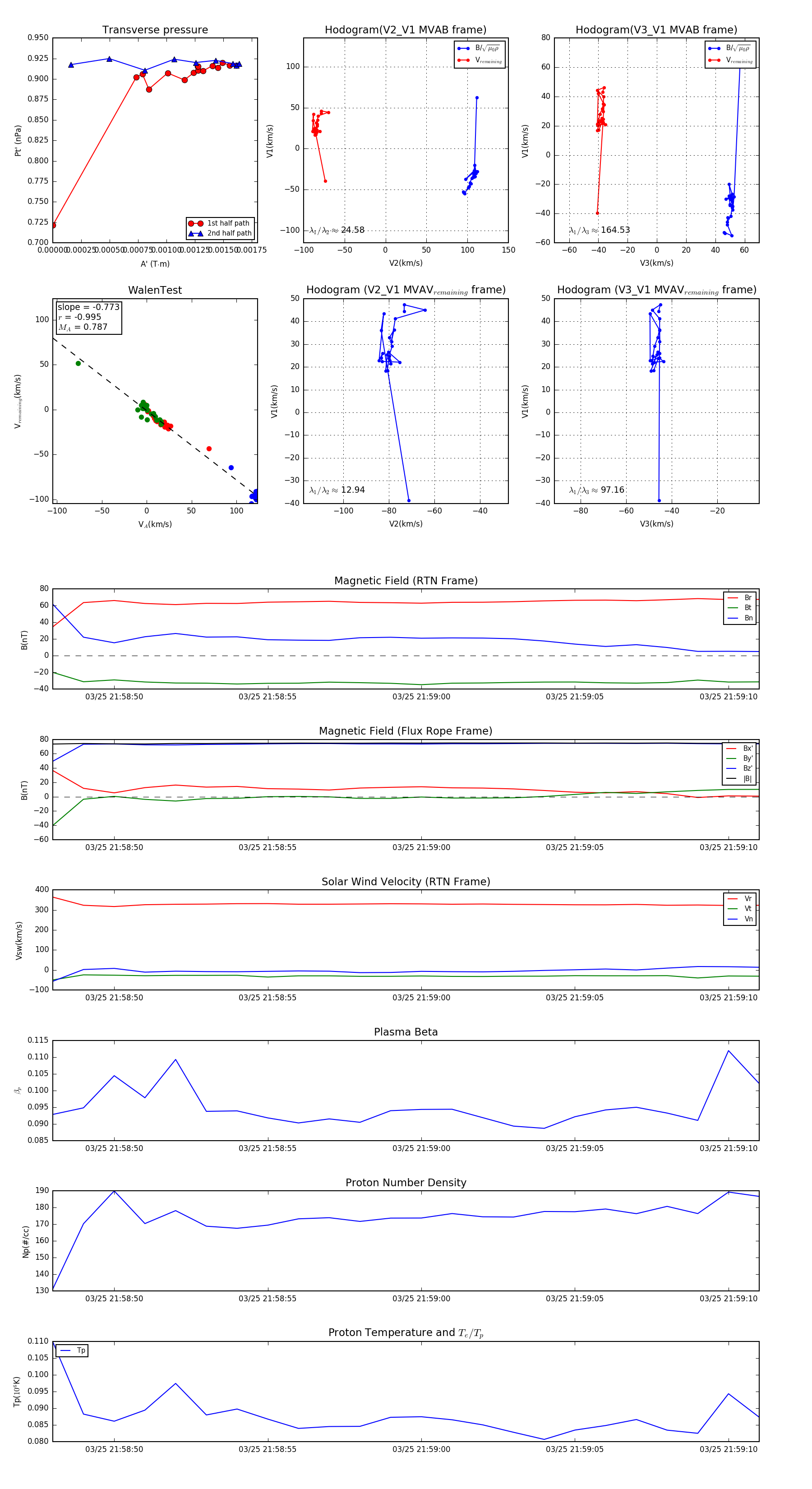
Flux Rope in 2024

Flux Rope Event 2024-03-25 21:58:48 ~ 2024-03-25 21:59:11 (24 seconds)


plot