HOME   LIST
‹–   –›

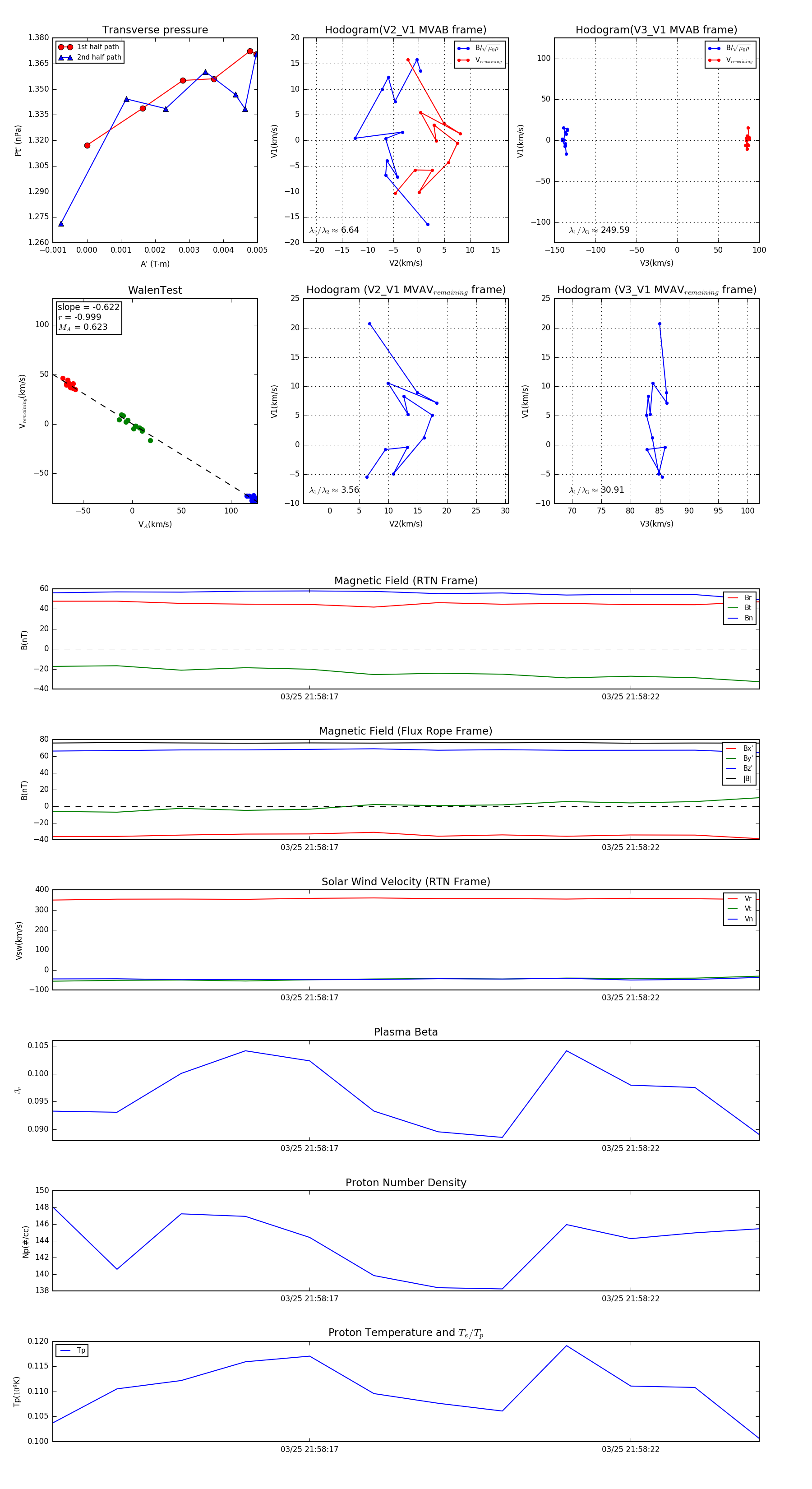
Flux Rope in 2024

Flux Rope Event 2024-03-25 21:58:13 ~ 2024-03-25 21:58:24 (12 seconds)


plot