HOME   LIST
‹–   –›

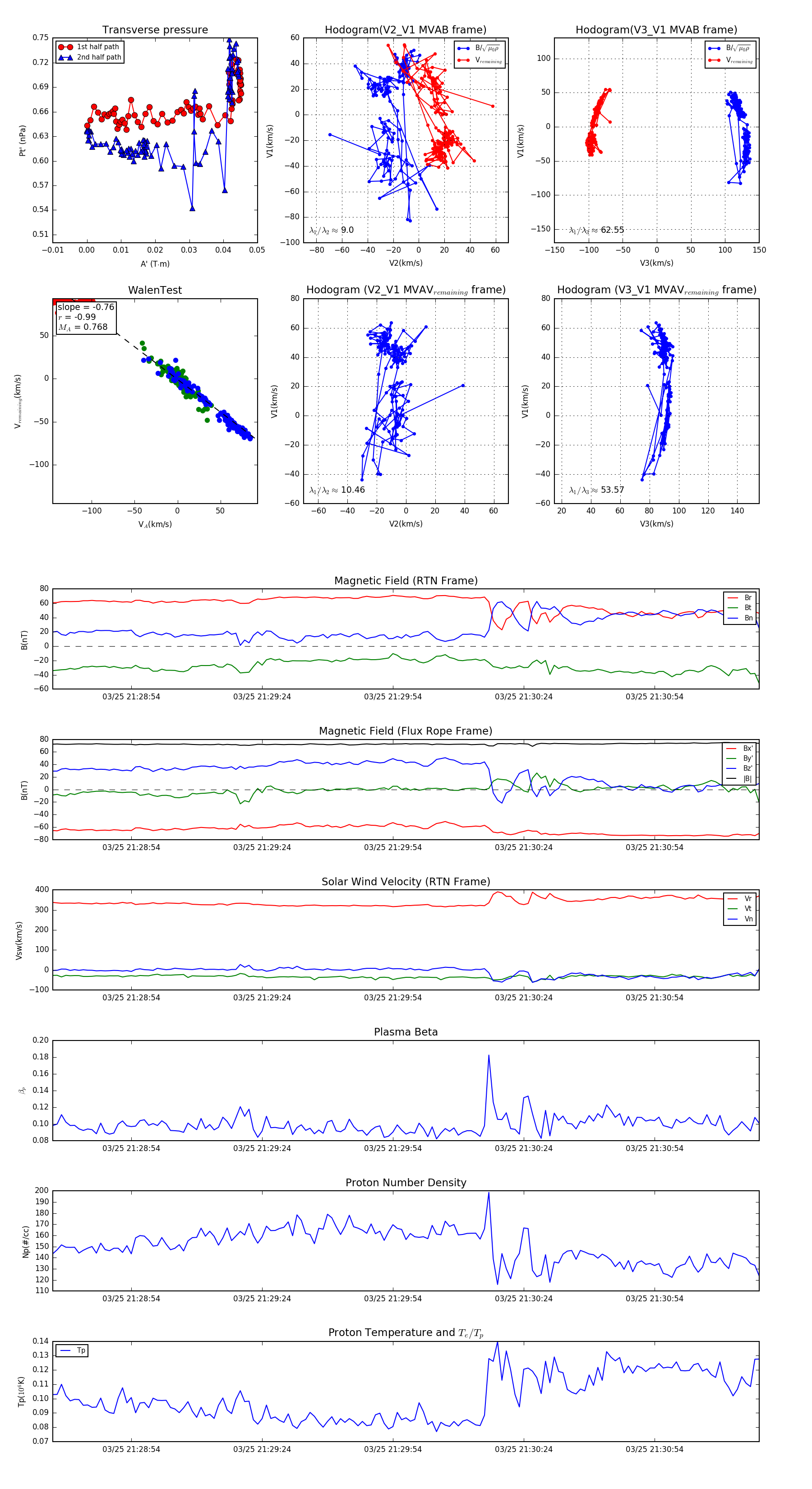
Flux Rope in 2024

Flux Rope Event 2024-03-25 21:28:36 ~ 2024-03-25 21:31:18 (163 seconds)


plot