HOME   LIST
‹–   –›

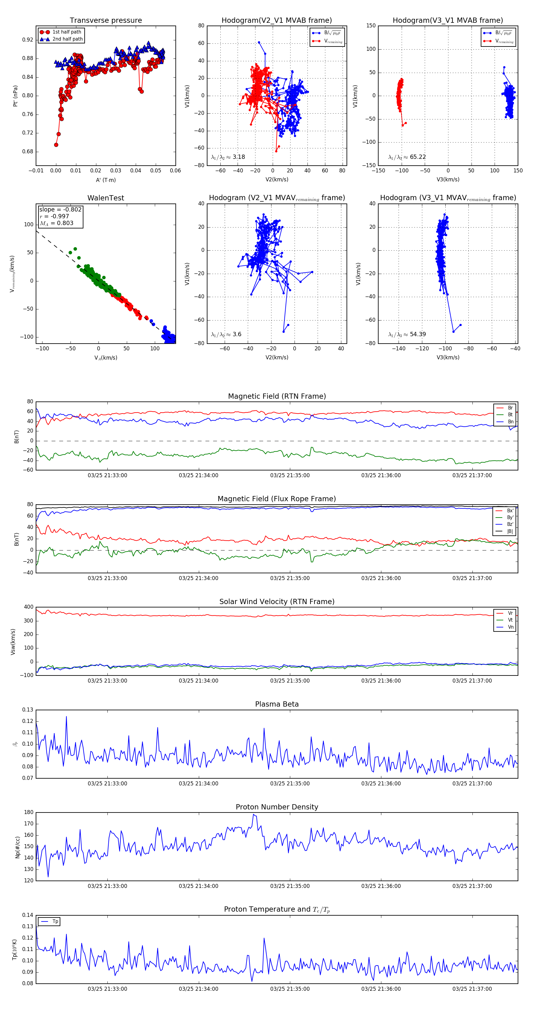
Flux Rope in 2024

Flux Rope Event 2024-03-25 21:32:13 ~ 2024-03-25 21:37:30 (318 seconds)


plot