HOME   LIST
‹–   –›

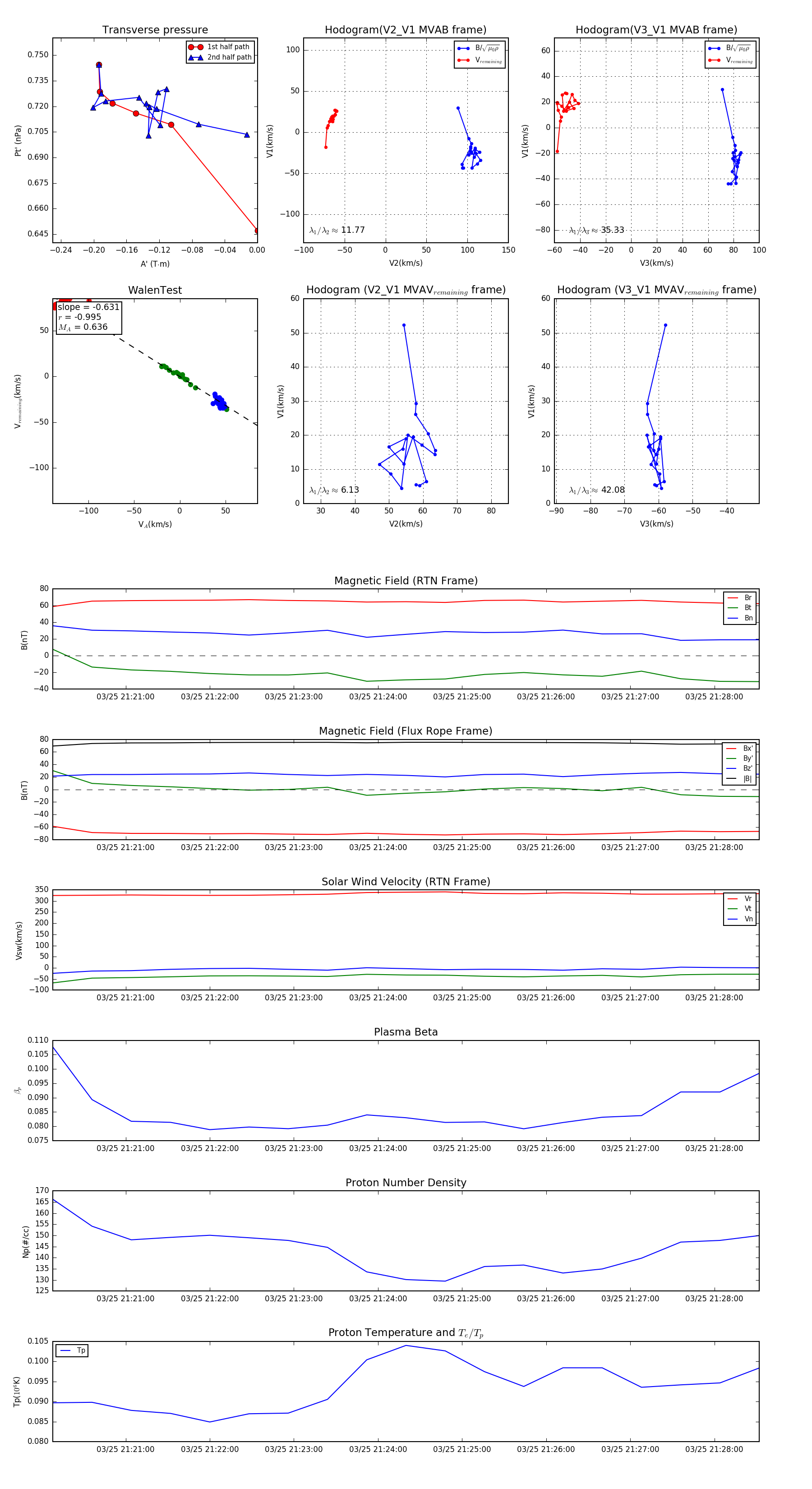
Flux Rope in 2024

Flux Rope Event 2024-03-25 21:20:08 ~ 2024-03-25 21:28:32 (505 seconds)


plot