HOME   LIST
‹–   –›

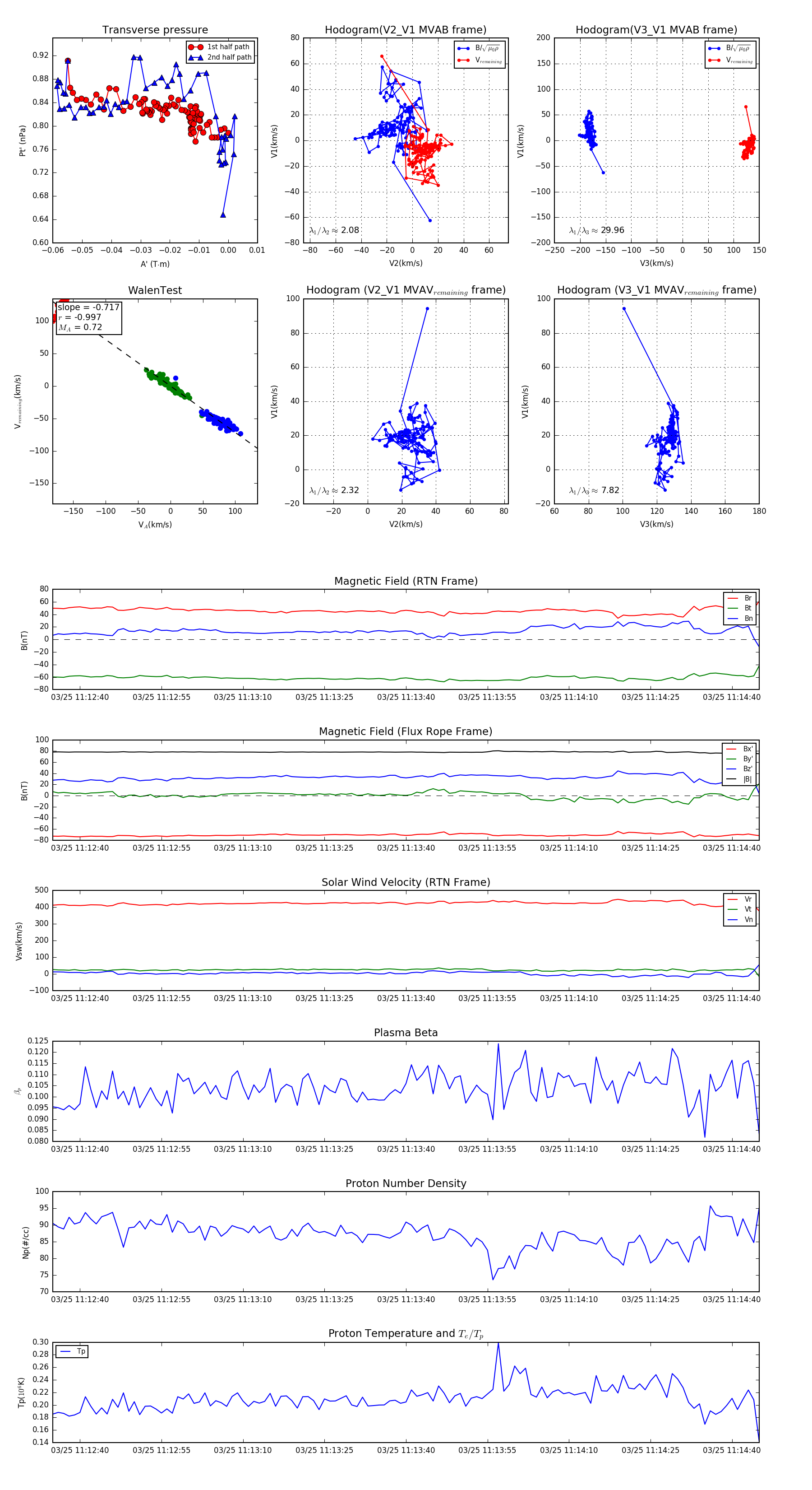
Flux Rope in 2024

Flux Rope Event 2024-03-25 11:12:35 ~ 2024-03-25 11:14:45 (131 seconds)


plot