HOME   LIST
‹–   –›

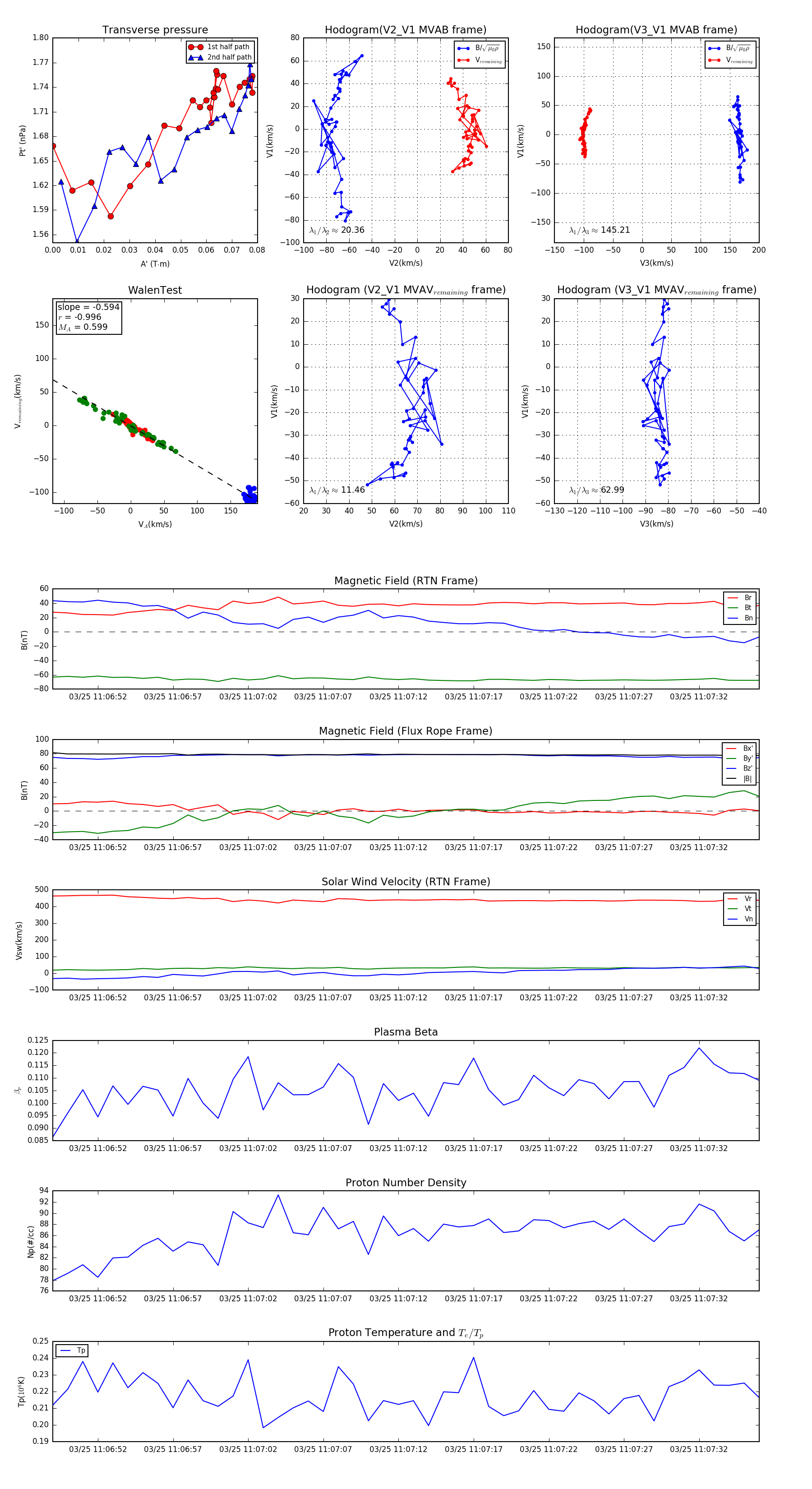
Flux Rope in 2024

Flux Rope Event 2024-03-25 11:06:49 ~ 2024-03-25 11:07:36 (48 seconds)


plot