HOME   LIST
‹–   –›

Flux Rope in 2024

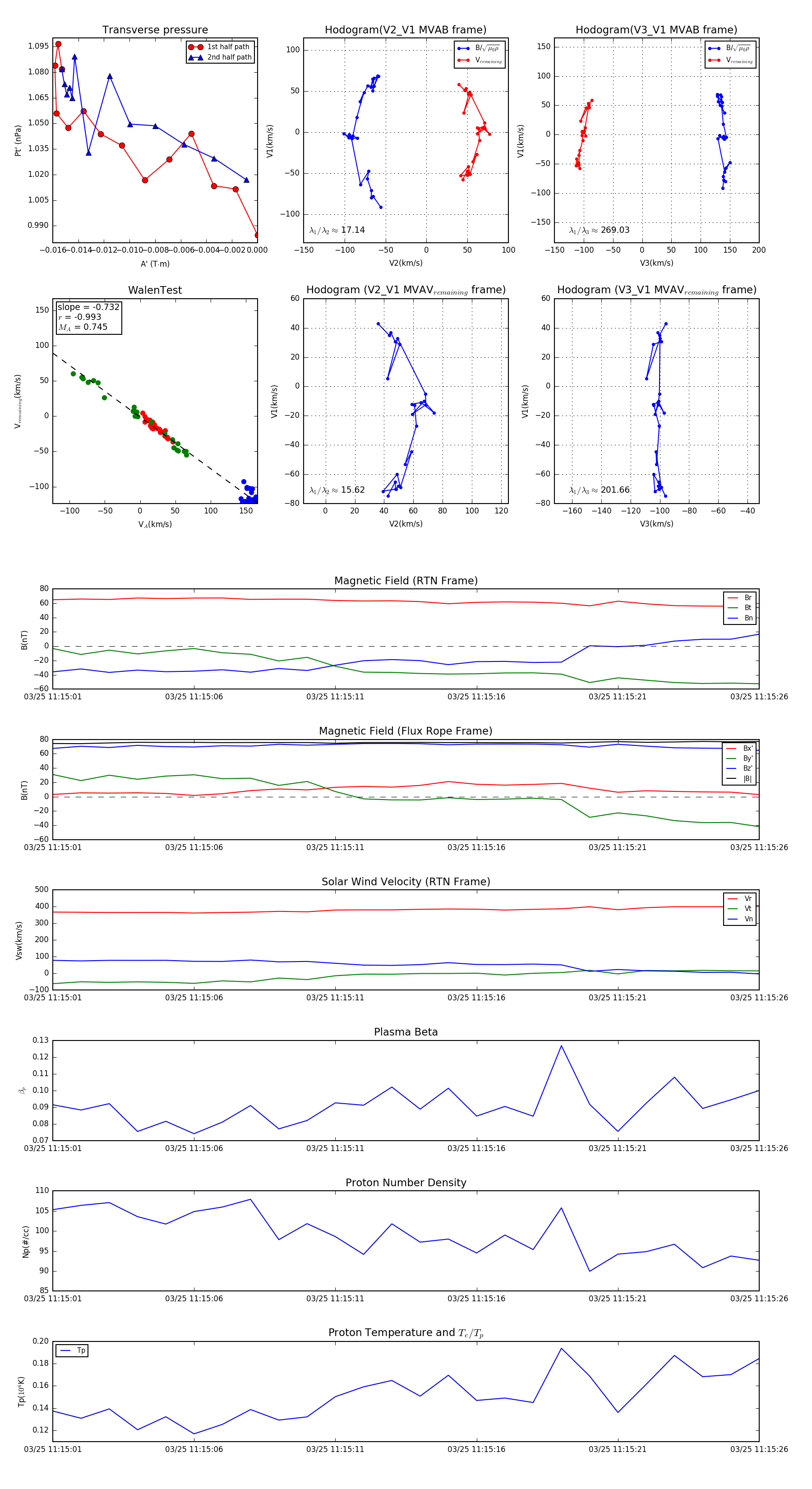
Flux Rope Event 2024-03-25 11:15:01 ~ 2024-03-25 11:15:26 (26 seconds)


plot