HOME   LIST
‹–   –›

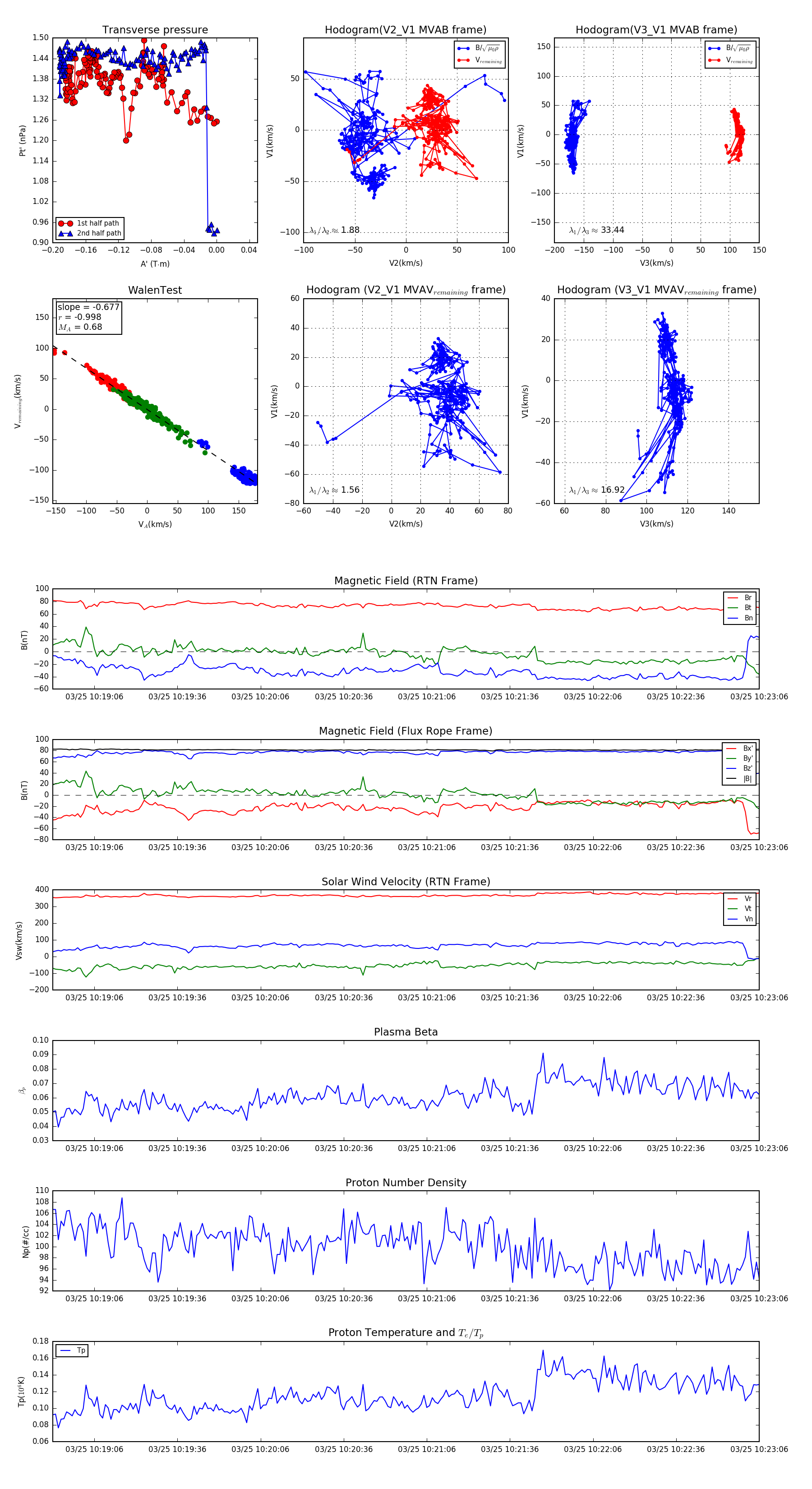
Flux Rope in 2024

Flux Rope Event 2024-03-25 10:18:51 ~ 2024-03-25 10:23:06 (256 seconds)


plot