HOME   LIST
‹–   –›

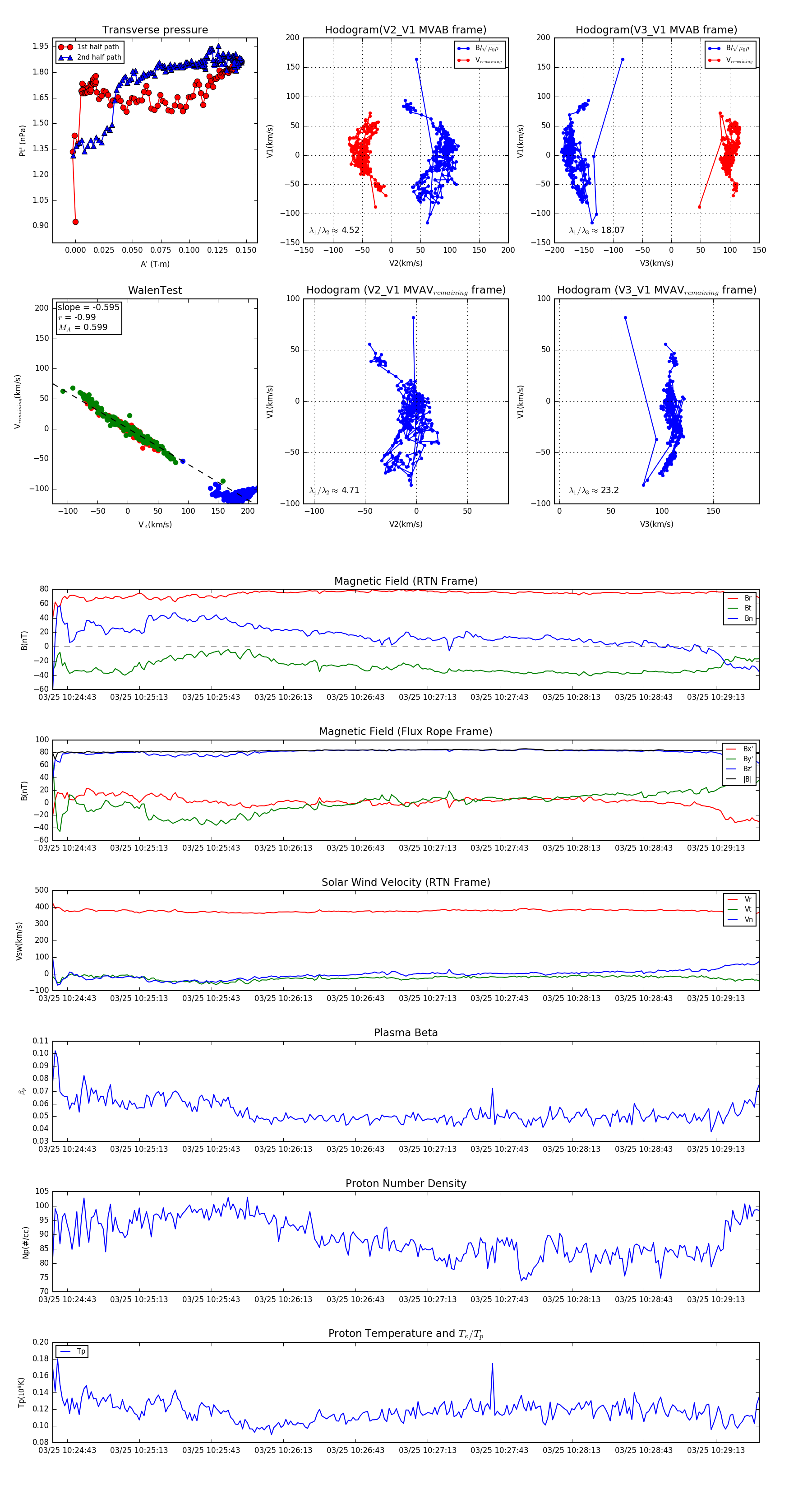
Flux Rope in 2024

Flux Rope Event 2024-03-25 10:24:37 ~ 2024-03-25 10:29:31 (295 seconds)


plot