HOME   LIST
‹–   –›

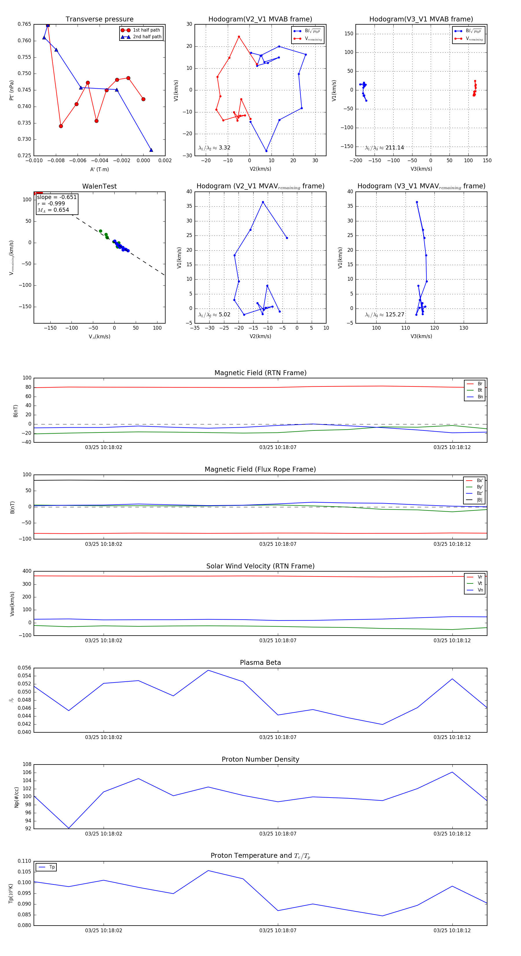
Flux Rope in 2024

Flux Rope Event 2024-03-25 10:18:00 ~ 2024-03-25 10:18:13 (14 seconds)


plot