HOME   LIST
‹–   –›

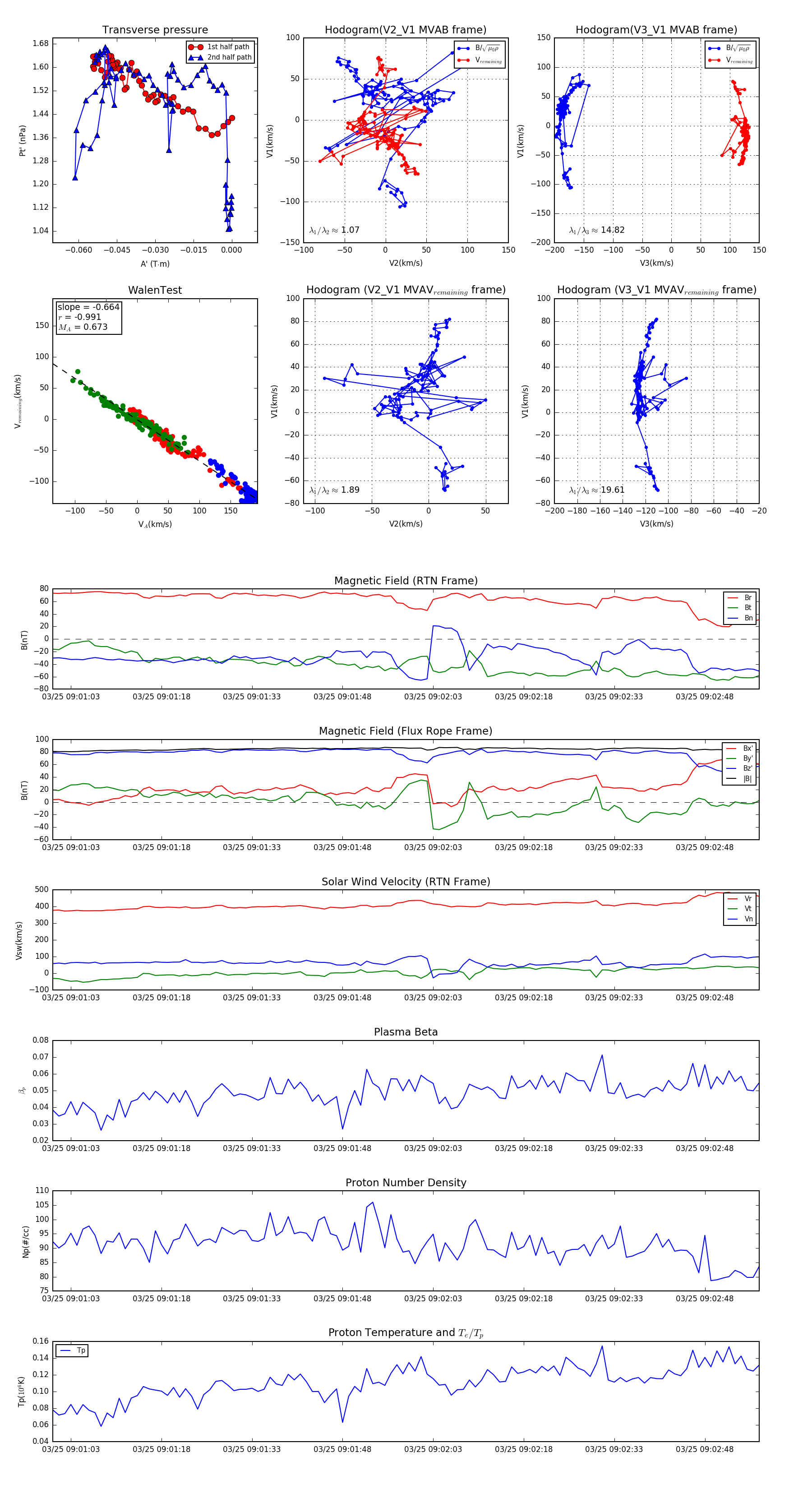
Flux Rope in 2024

Flux Rope Event 2024-03-25 09:01:00 ~ 2024-03-25 09:02:57 (118 seconds)


plot