HOME   LIST
‹–   –›

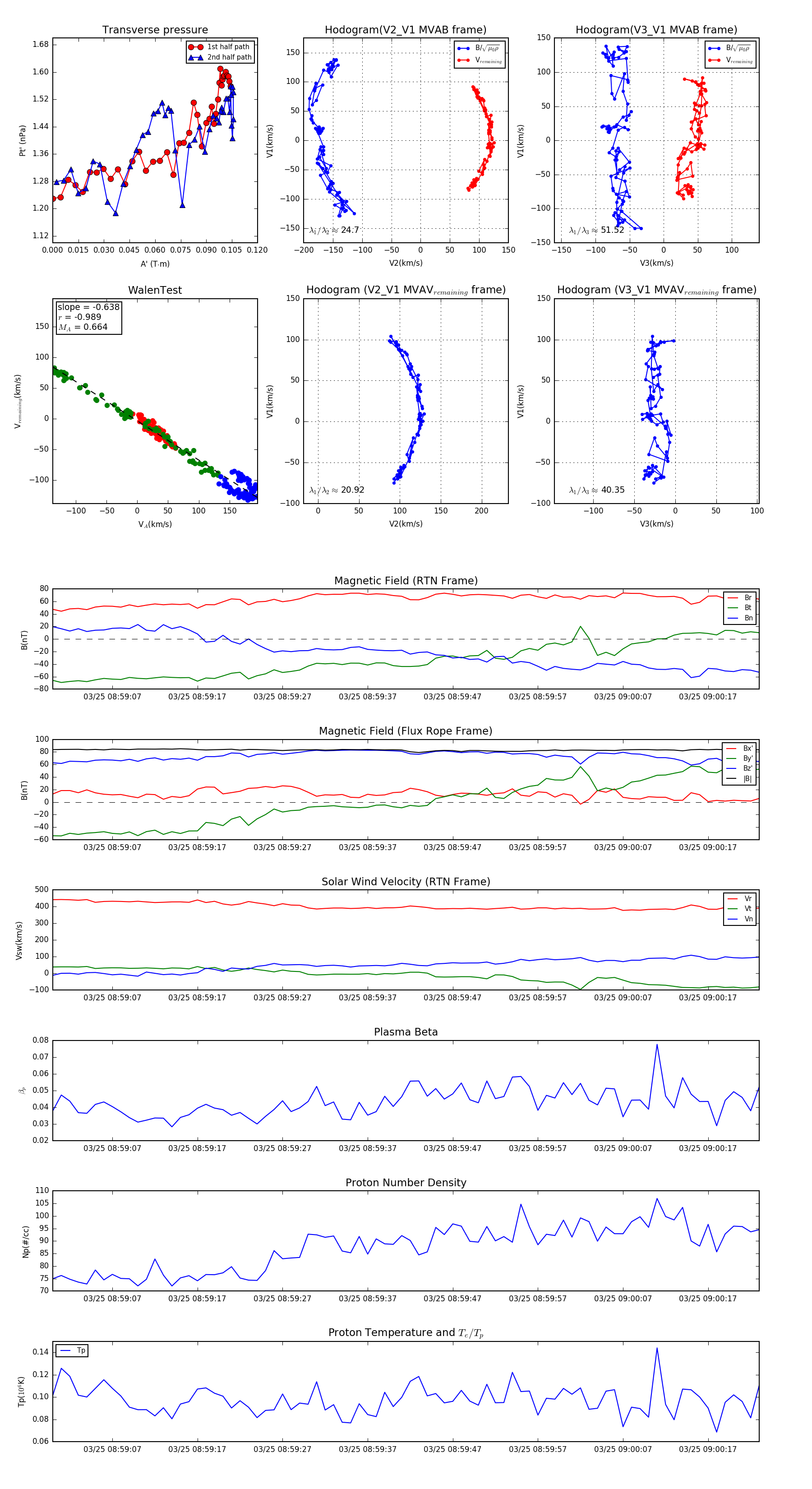
Flux Rope in 2024

Flux Rope Event 2024-03-25 08:59:00 ~ 2024-03-25 09:00:23 (84 seconds)


plot