HOME   LIST
‹–   –›

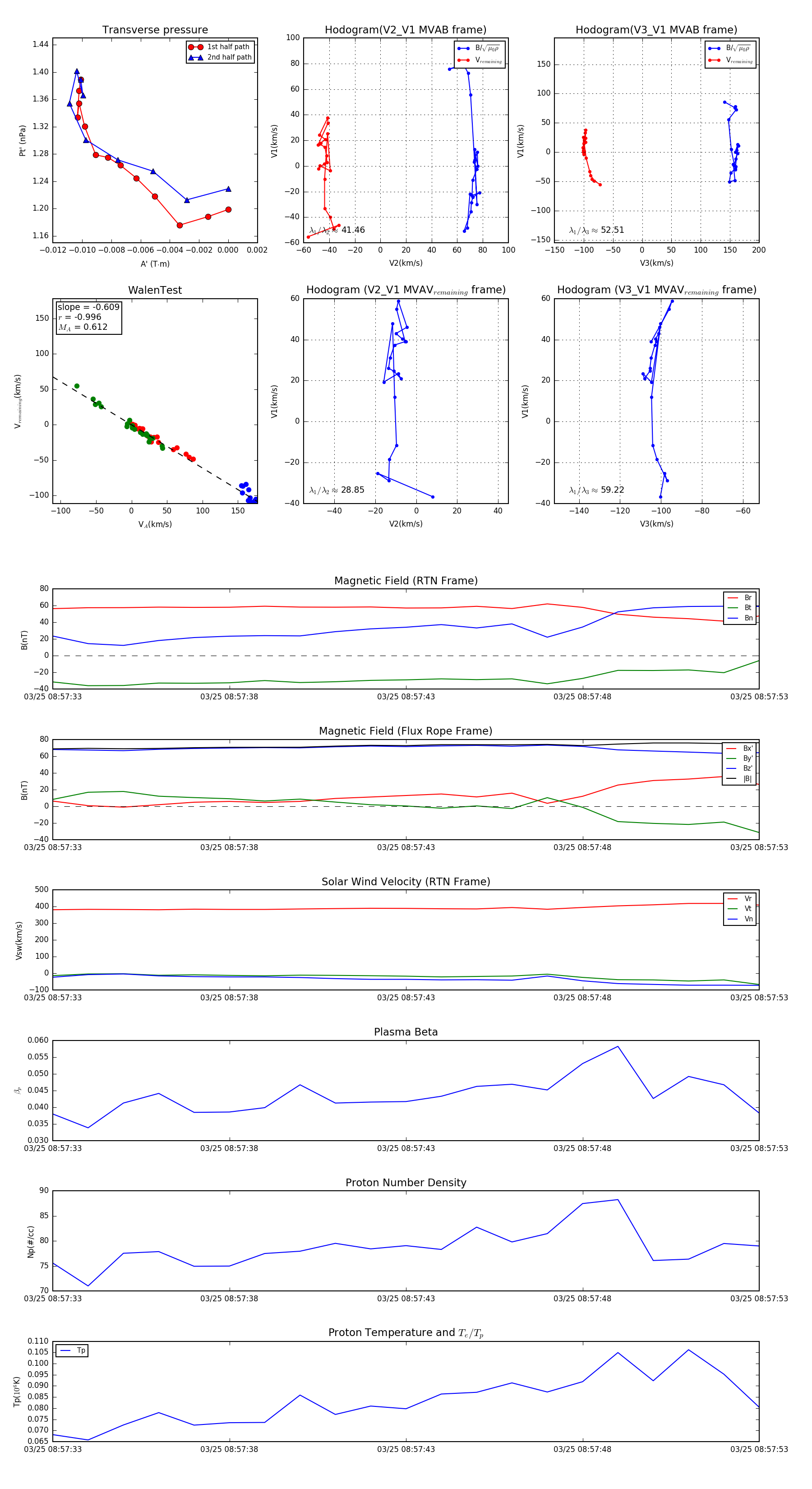
Flux Rope in 2024

Flux Rope Event 2024-03-25 08:57:33 ~ 2024-03-25 08:57:53 (21 seconds)


plot