HOME   LIST
‹–   –›

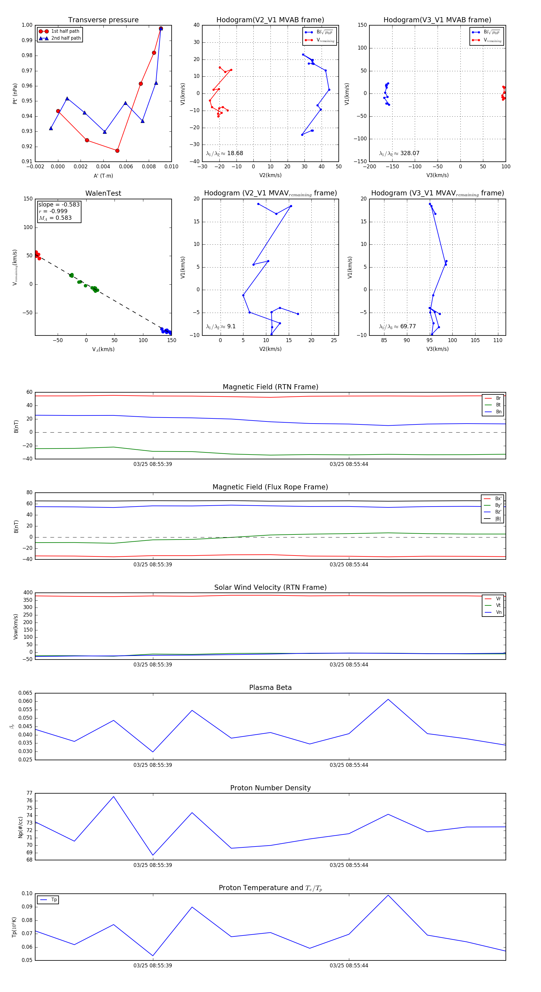
Flux Rope in 2024

Flux Rope Event 2024-03-25 08:55:36 ~ 2024-03-25 08:55:48 (13 seconds)


plot