HOME   LIST
‹–   –›

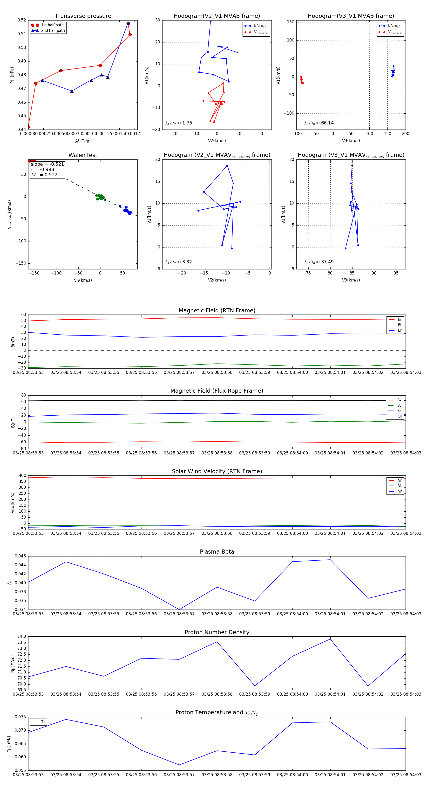
Flux Rope in 2024

Flux Rope Event 2024-03-25 08:53:53 ~ 2024-03-25 08:54:03 (11 seconds)


plot