HOME   LIST
‹–   –›

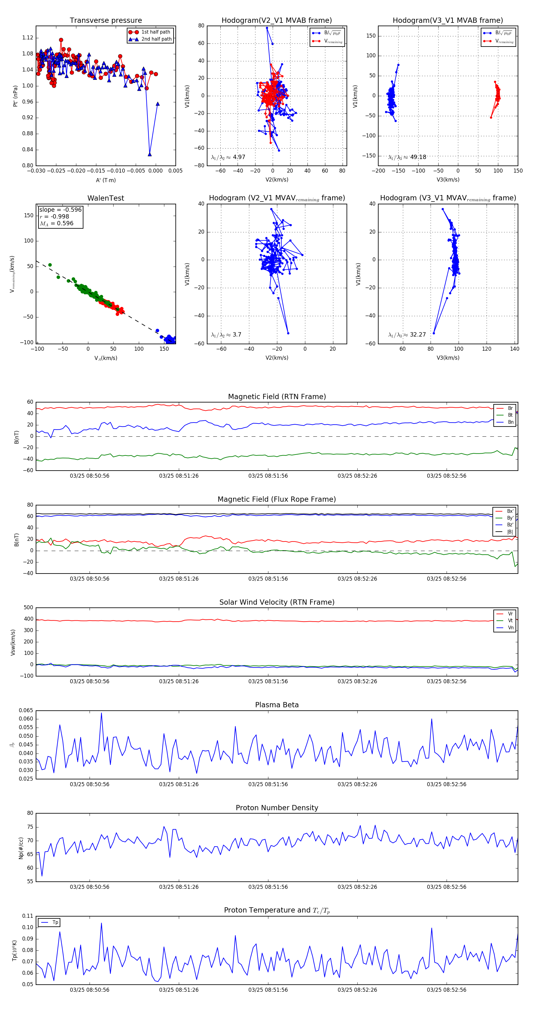
Flux Rope in 2024

Flux Rope Event 2024-03-25 08:50:38 ~ 2024-03-25 08:53:20 (163 seconds)


plot