HOME   LIST
‹–   –›

Flux Rope in 2024

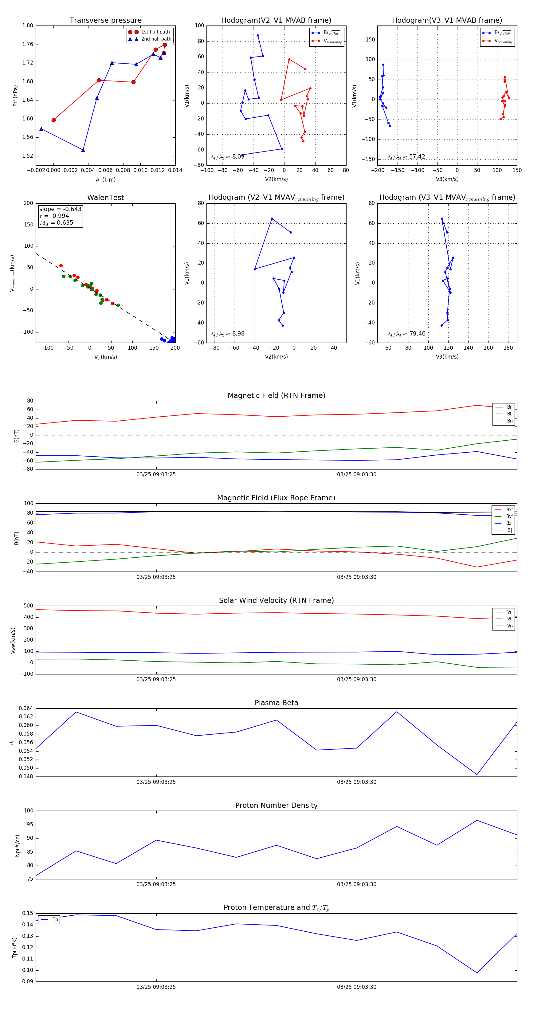
Flux Rope Event 2024-03-25 09:03:22 ~ 2024-03-25 09:03:34 (13 seconds)


plot