HOME   LIST
‹–   –›

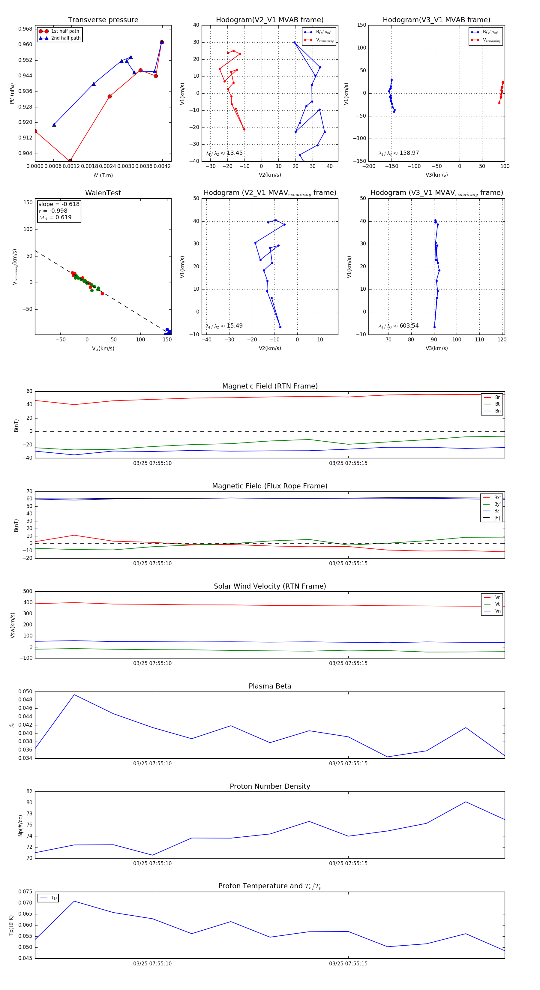
Flux Rope in 2024

Flux Rope Event 2024-03-25 07:55:07 ~ 2024-03-25 07:55:19 (13 seconds)


plot