HOME   LIST
‹–   –›

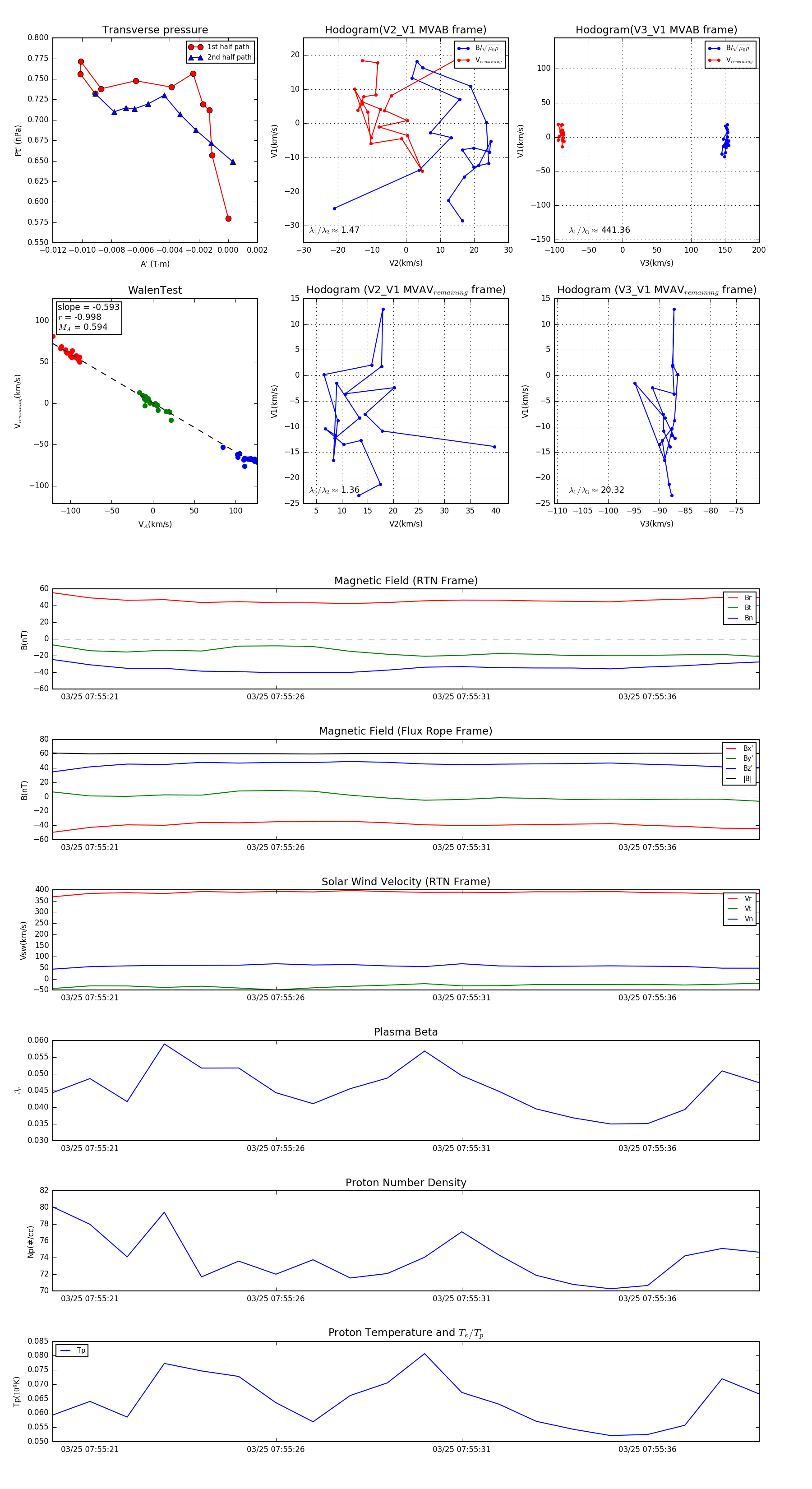
Flux Rope in 2024

Flux Rope Event 2024-03-25 07:55:20 ~ 2024-03-25 07:55:39 (20 seconds)


plot