HOME   LIST
‹–   –›

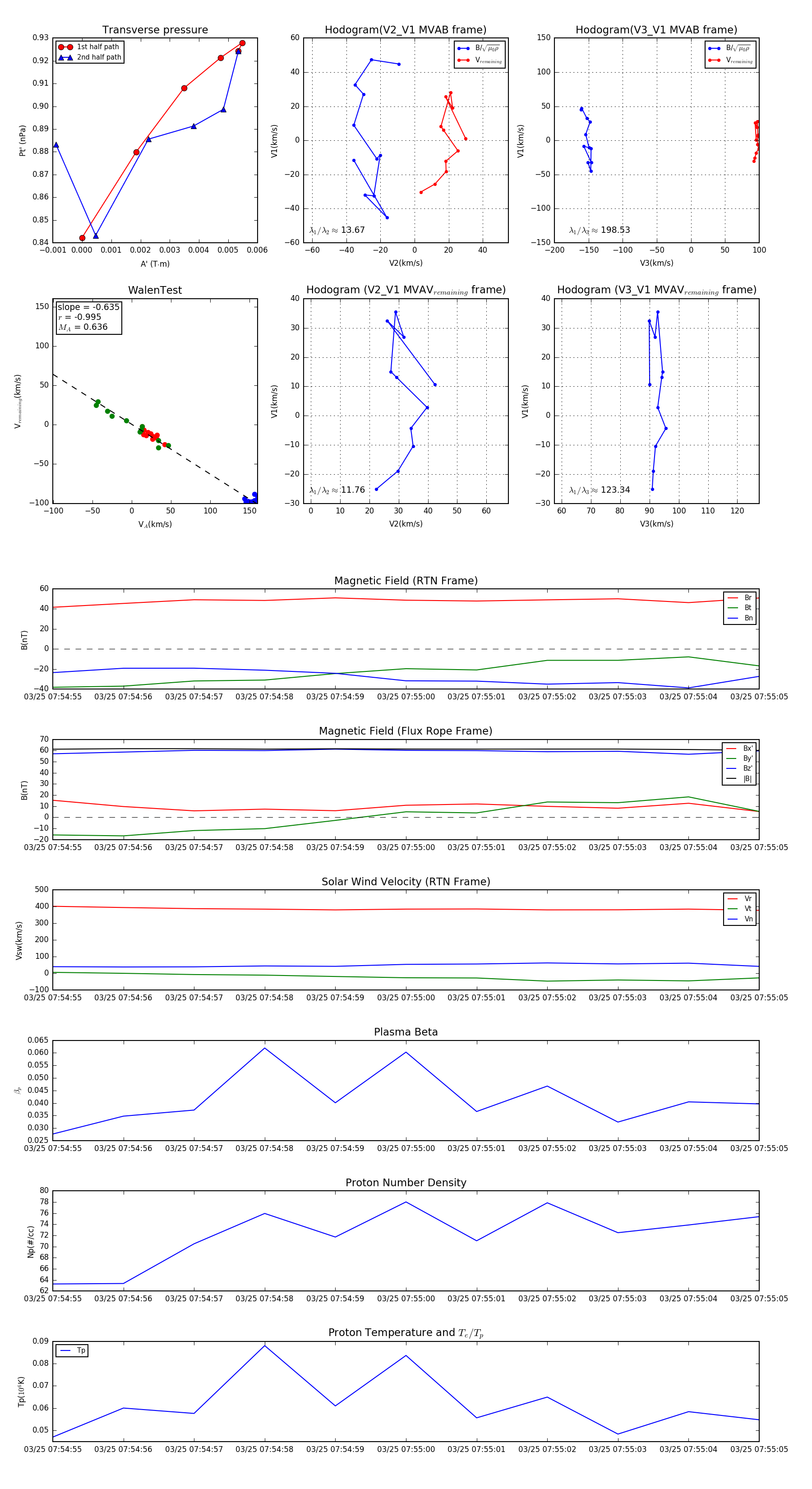
Flux Rope in 2024

Flux Rope Event 2024-03-25 07:54:55 ~ 2024-03-25 07:55:05 (11 seconds)


plot