HOME   LIST
‹–   –›

Flux Rope in 2024

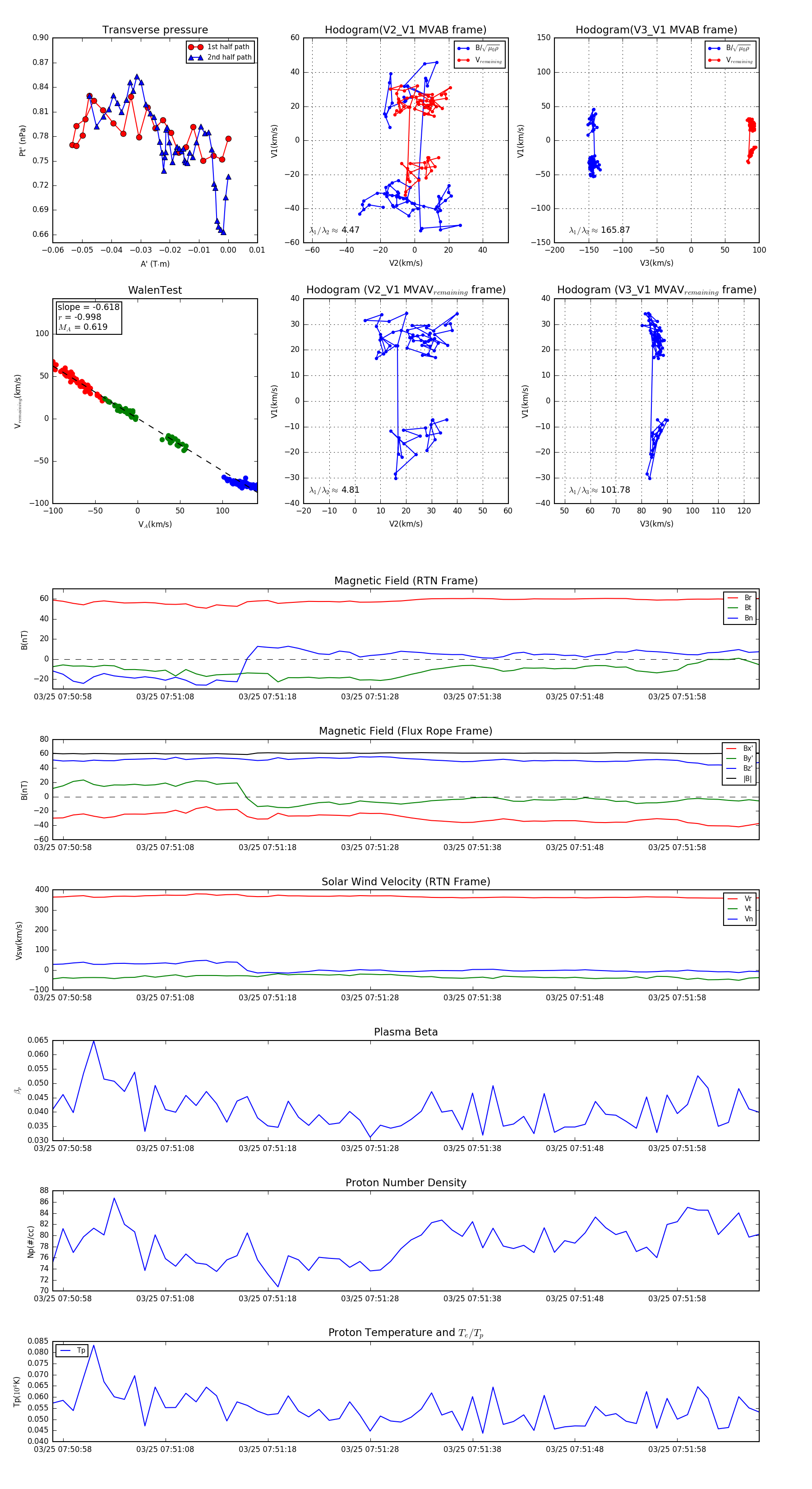
Flux Rope Event 2024-03-25 07:50:57 ~ 2024-03-25 07:52:06 (70 seconds)


plot