HOME   LIST
‹–   –›

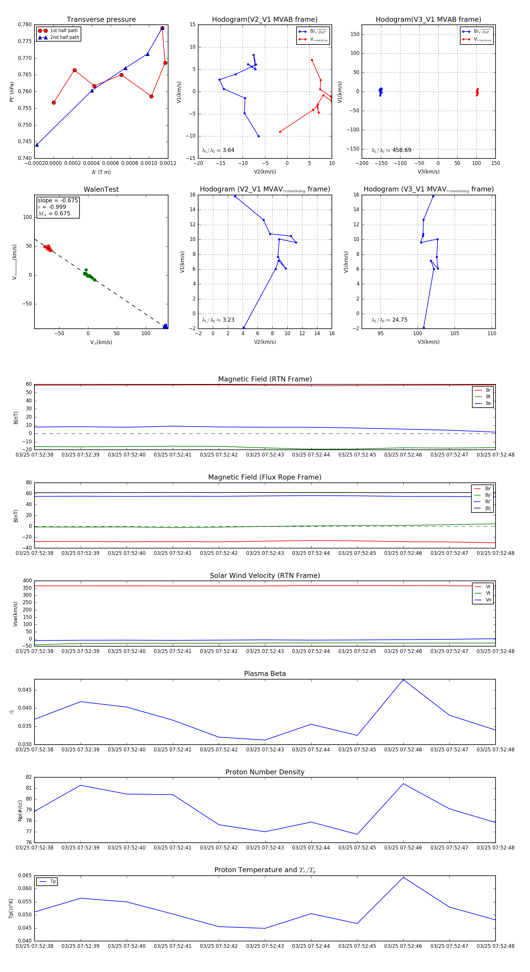
Flux Rope in 2024

Flux Rope Event 2024-03-25 07:52:38 ~ 2024-03-25 07:52:48 (11 seconds)


plot