HOME   LIST
‹–   –›

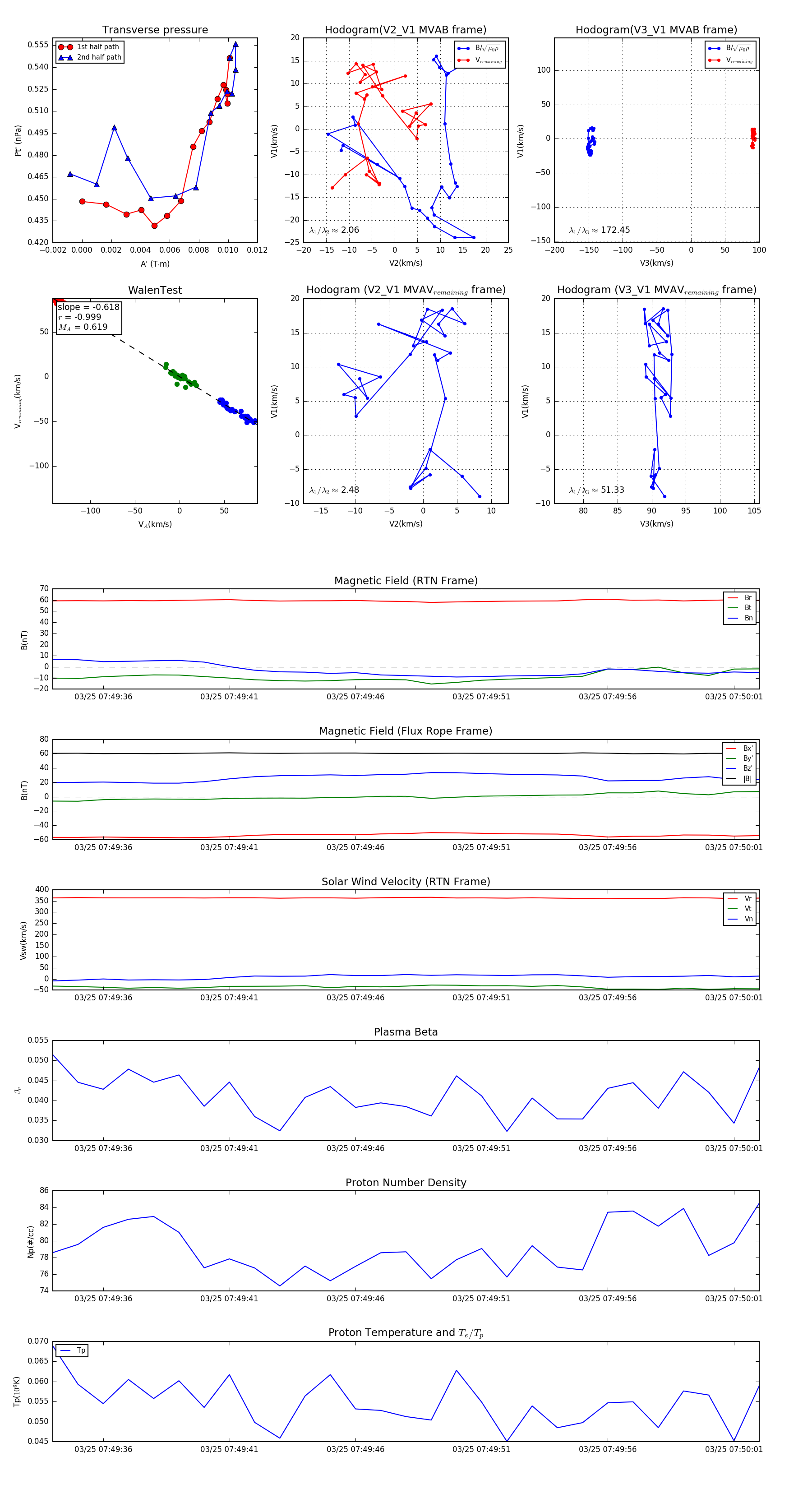
Flux Rope in 2024

Flux Rope Event 2024-03-25 07:49:34 ~ 2024-03-25 07:50:02 (29 seconds)


plot