HOME   LIST
‹–   –›

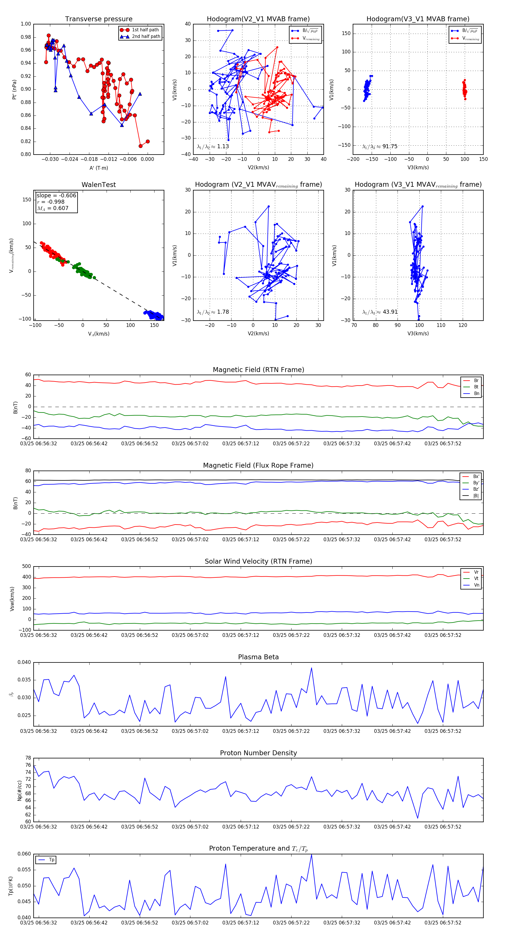
Flux Rope in 2024

Flux Rope Event 2024-03-25 06:56:31 ~ 2024-03-25 06:58:00 (90 seconds)


plot