HOME   LIST
‹–   –›

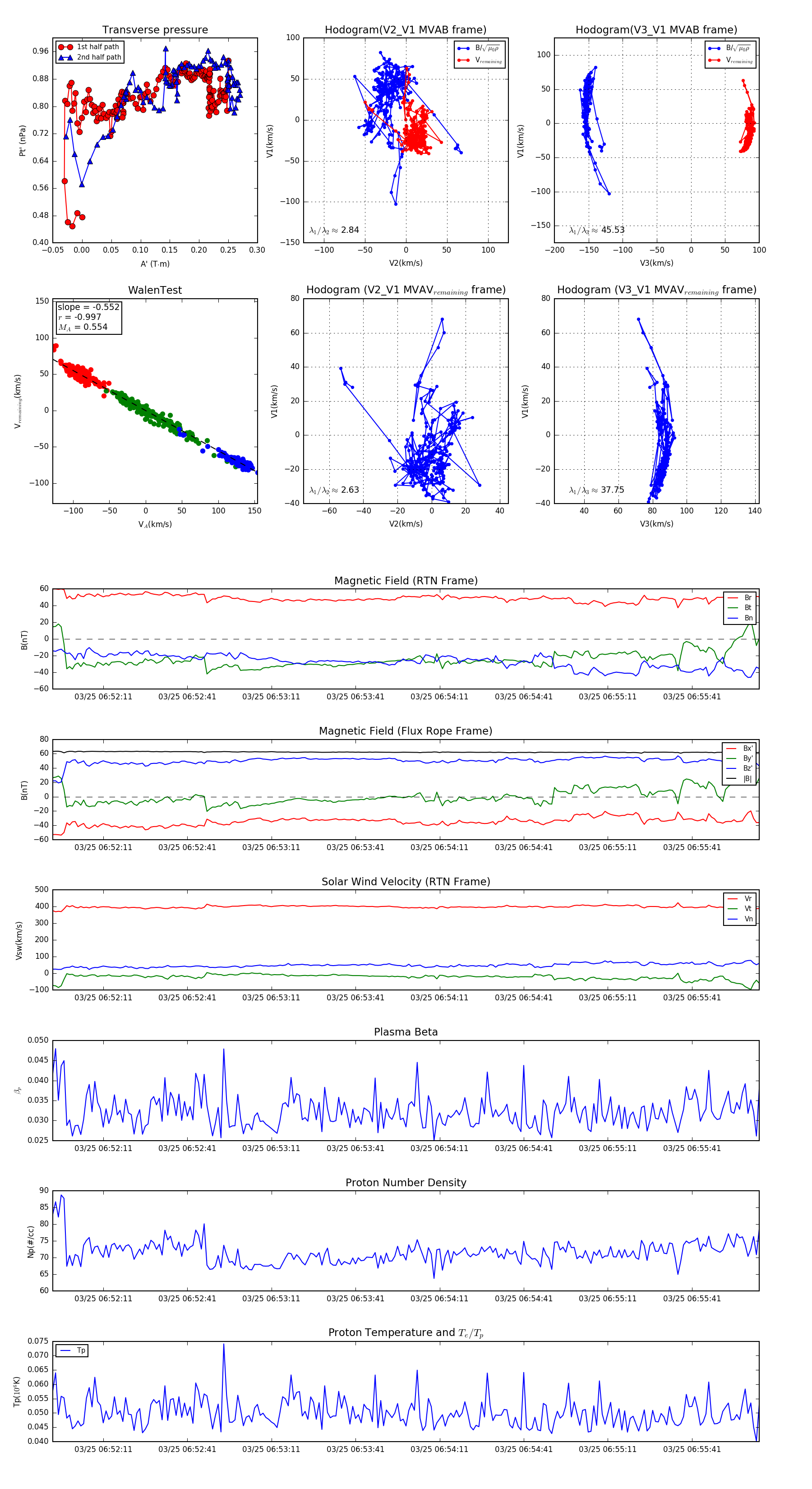
Flux Rope in 2024

Flux Rope Event 2024-03-25 06:51:53 ~ 2024-03-25 06:56:05 (253 seconds)


plot