HOME   LIST
‹–   –›

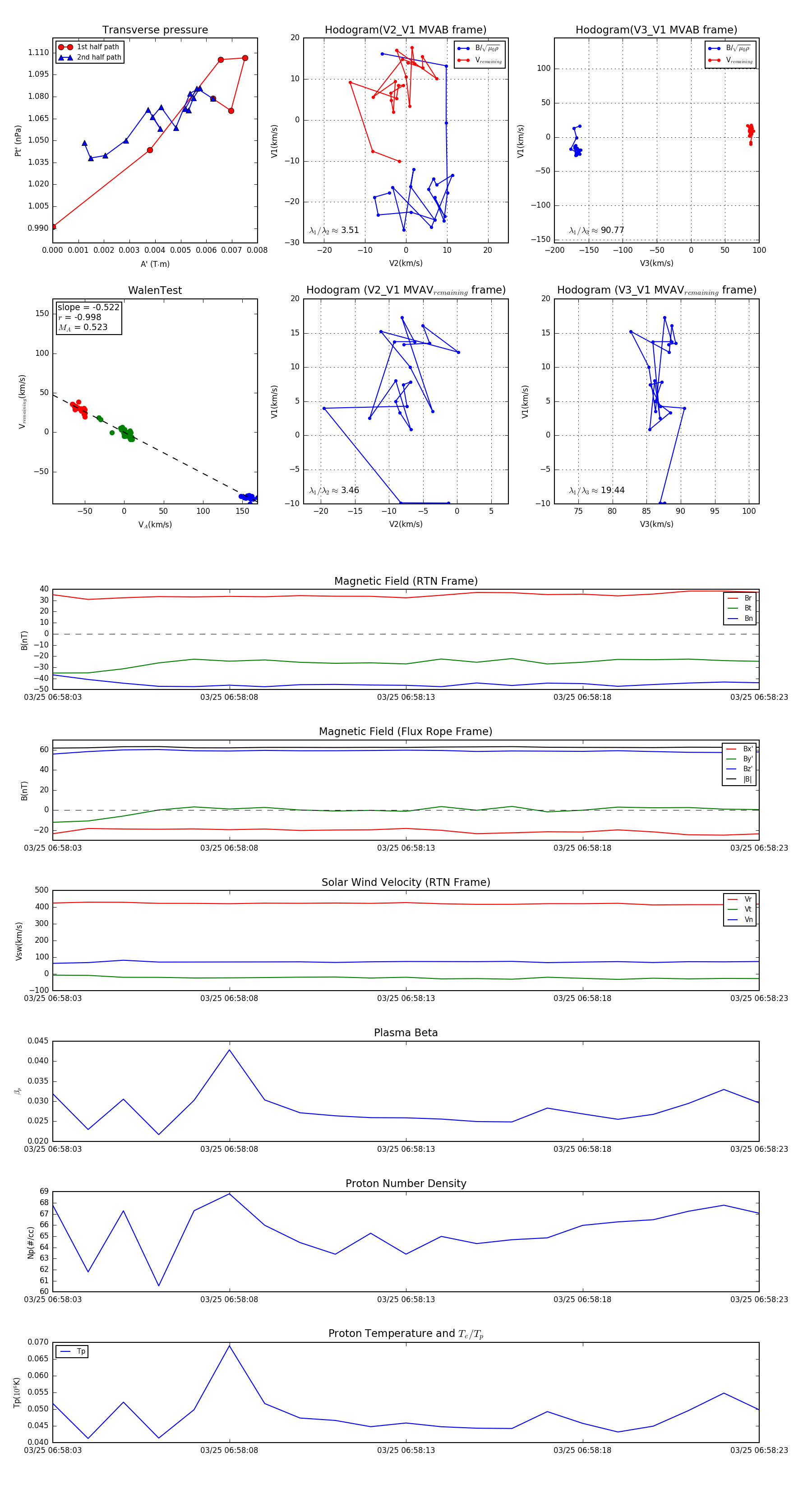
Flux Rope in 2024

Flux Rope Event 2024-03-25 06:58:03 ~ 2024-03-25 06:58:23 (21 seconds)


plot