HOME   LIST
‹–   –›

Flux Rope in 2024

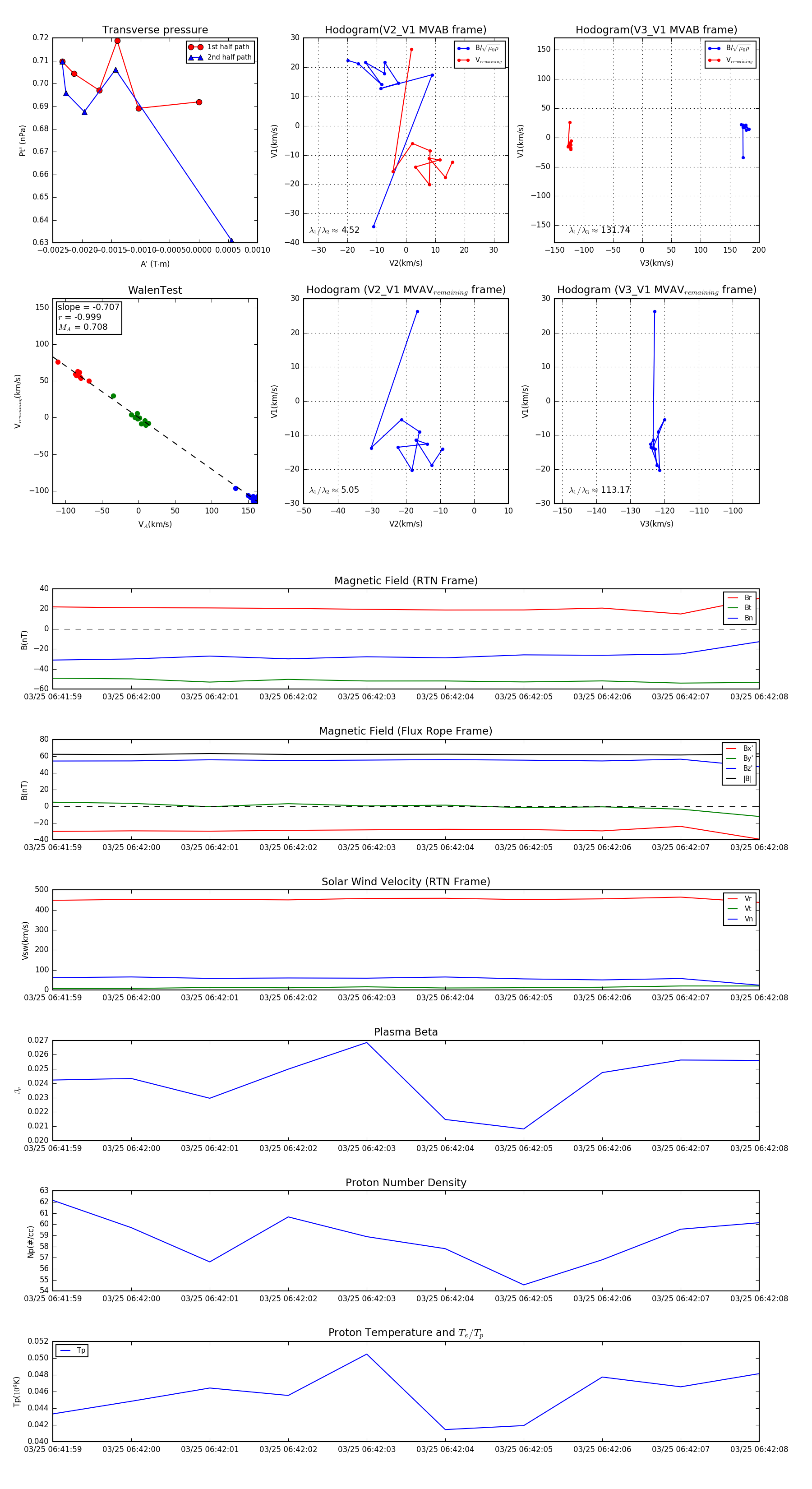
Flux Rope Event 2024-03-25 06:41:59 ~ 2024-03-25 06:42:08 (10 seconds)


plot