HOME   LIST
‹–   –›

Flux Rope in 2024

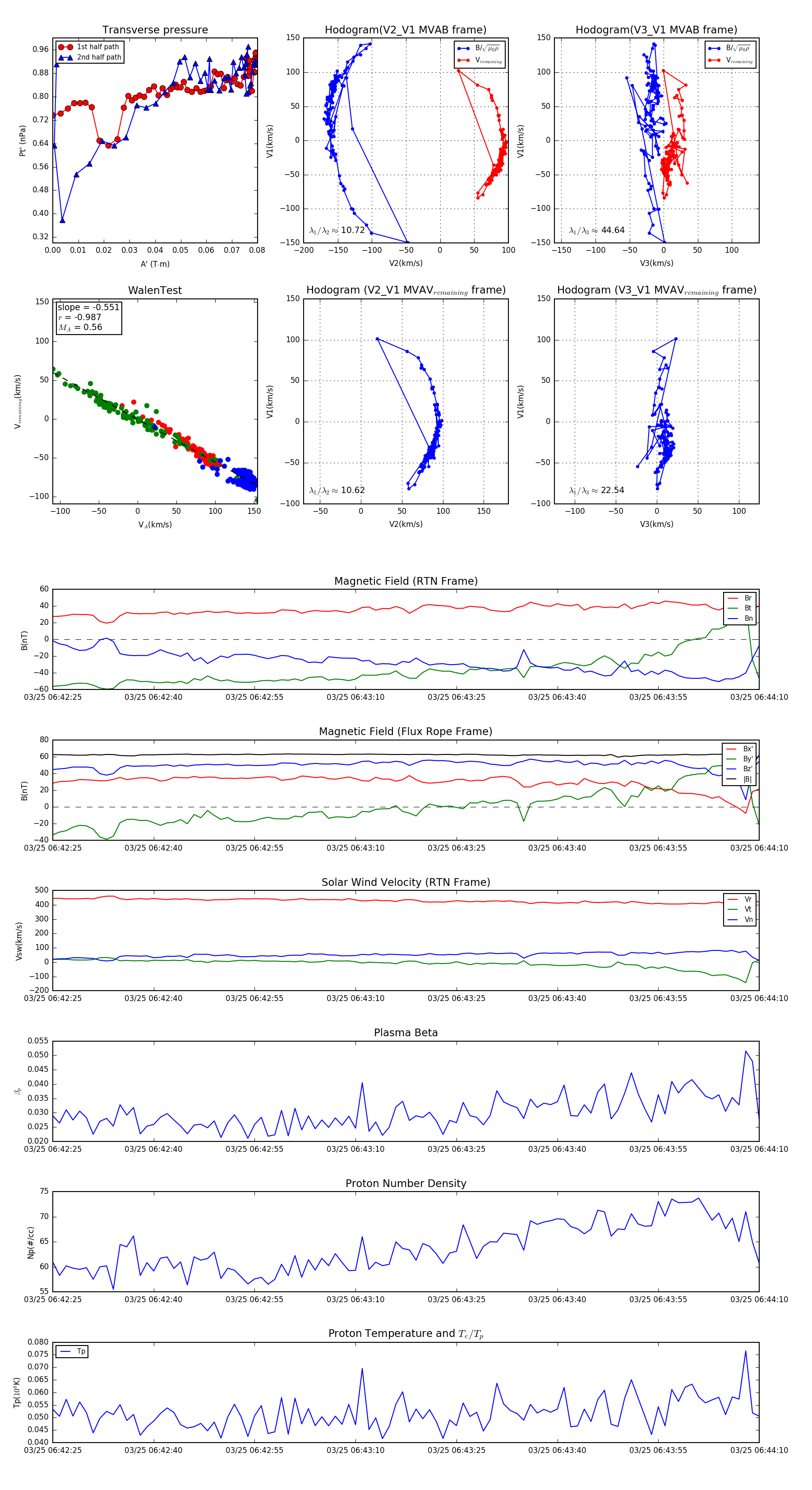
Flux Rope Event 2024-03-25 06:42:25 ~ 2024-03-25 06:44:10 (106 seconds)


plot