HOME   LIST
‹–   –›

Flux Rope in 2024

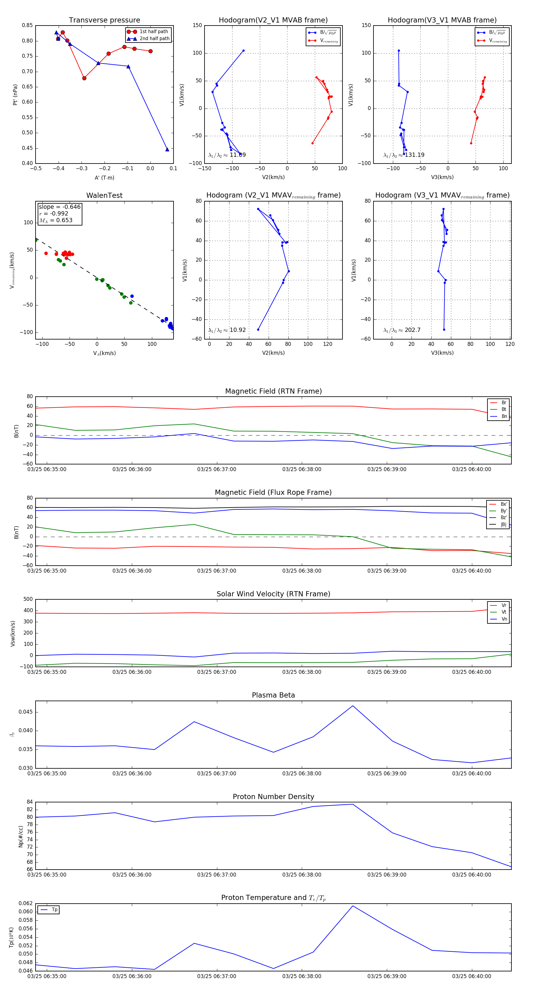
Flux Rope Event 2024-03-25 06:34:52 ~ 2024-03-25 06:40:28 (337 seconds)


plot