HOME   LIST
‹–   –›

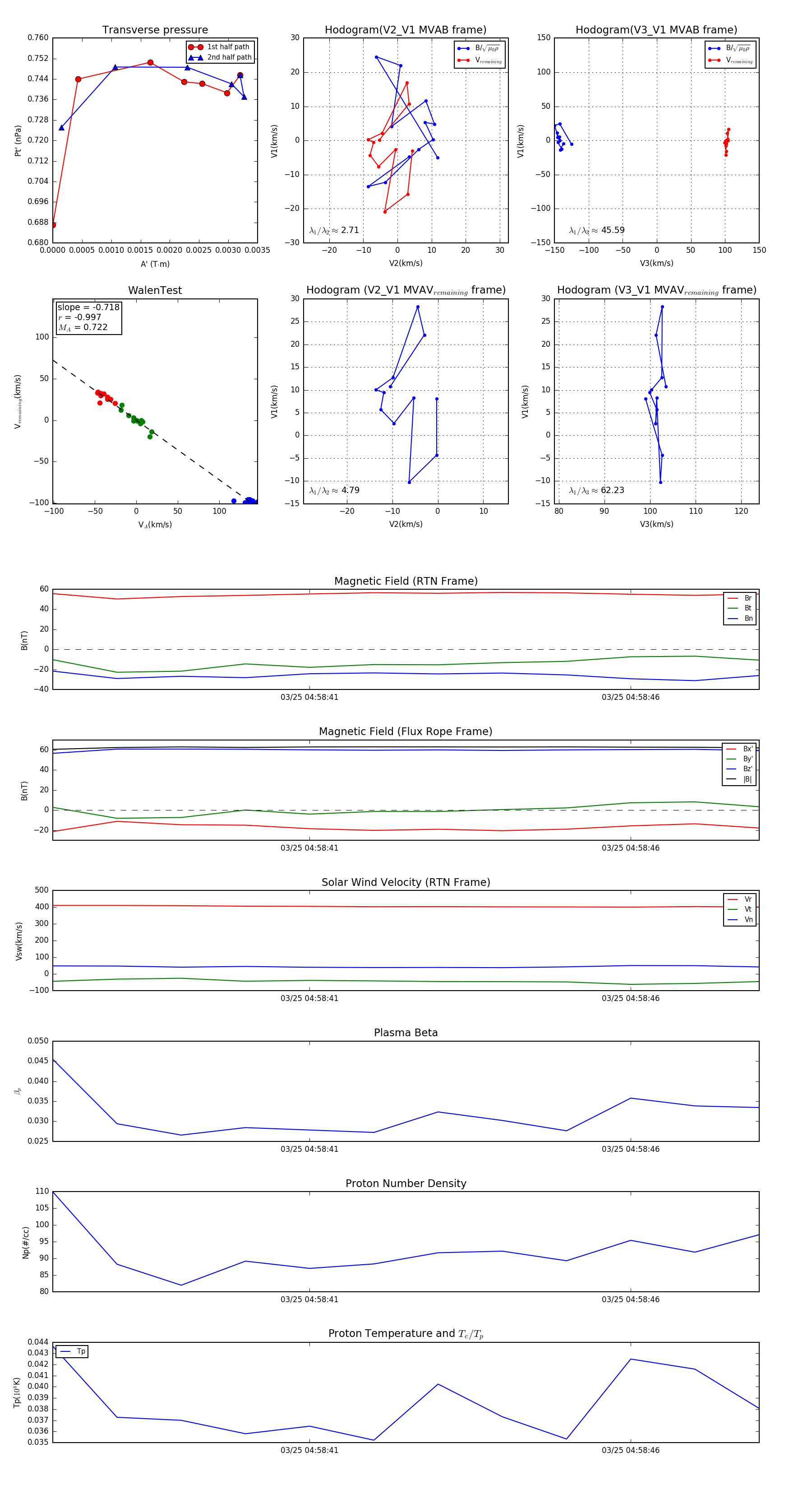
Flux Rope in 2024

Flux Rope Event 2024-03-25 04:58:37 ~ 2024-03-25 04:58:48 (12 seconds)


plot