HOME   LIST
‹–   –›

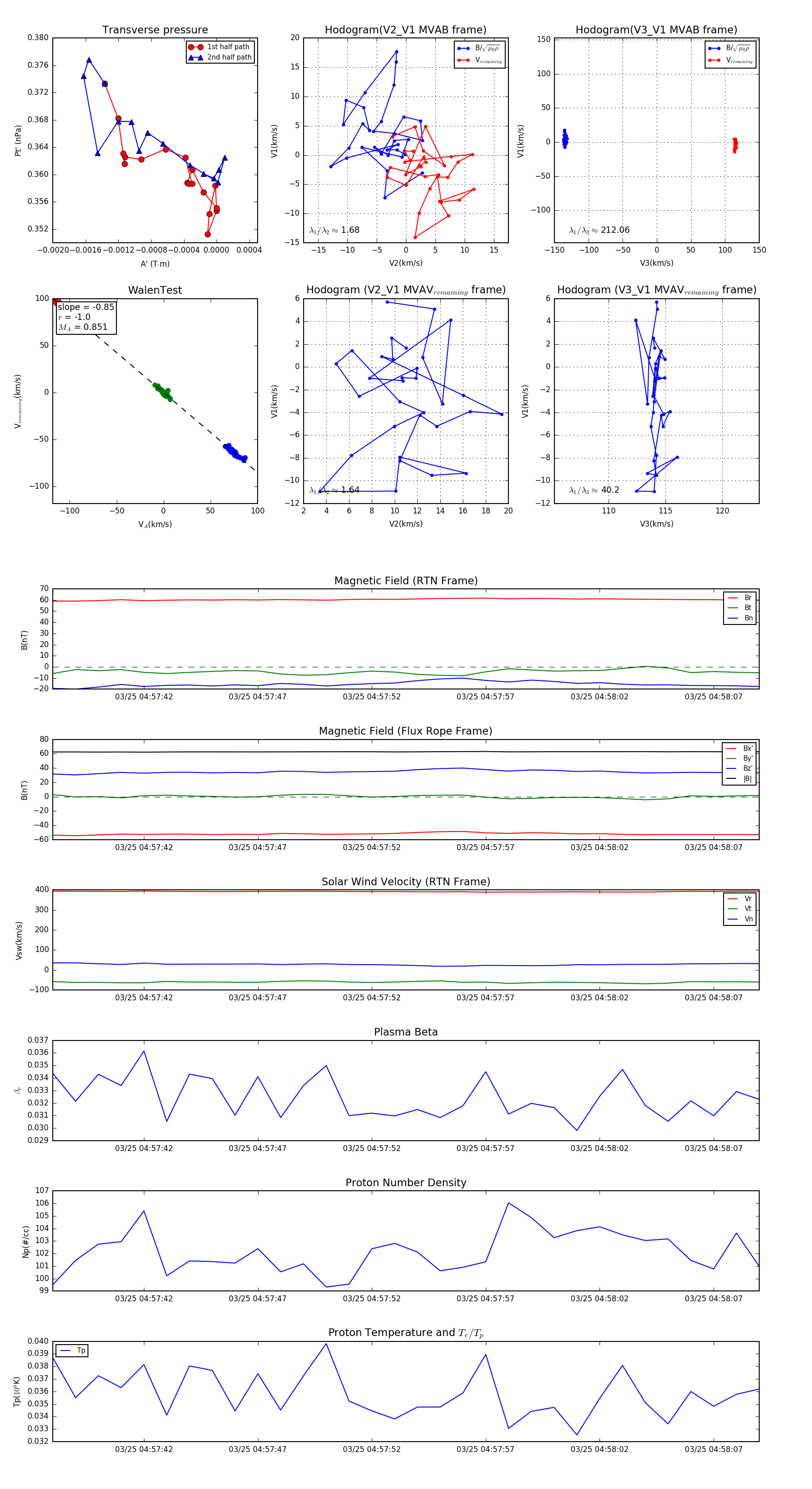
Flux Rope in 2024

Flux Rope Event 2024-03-25 04:57:38 ~ 2024-03-25 04:58:09 (32 seconds)


plot