HOME   LIST
‹–   –›

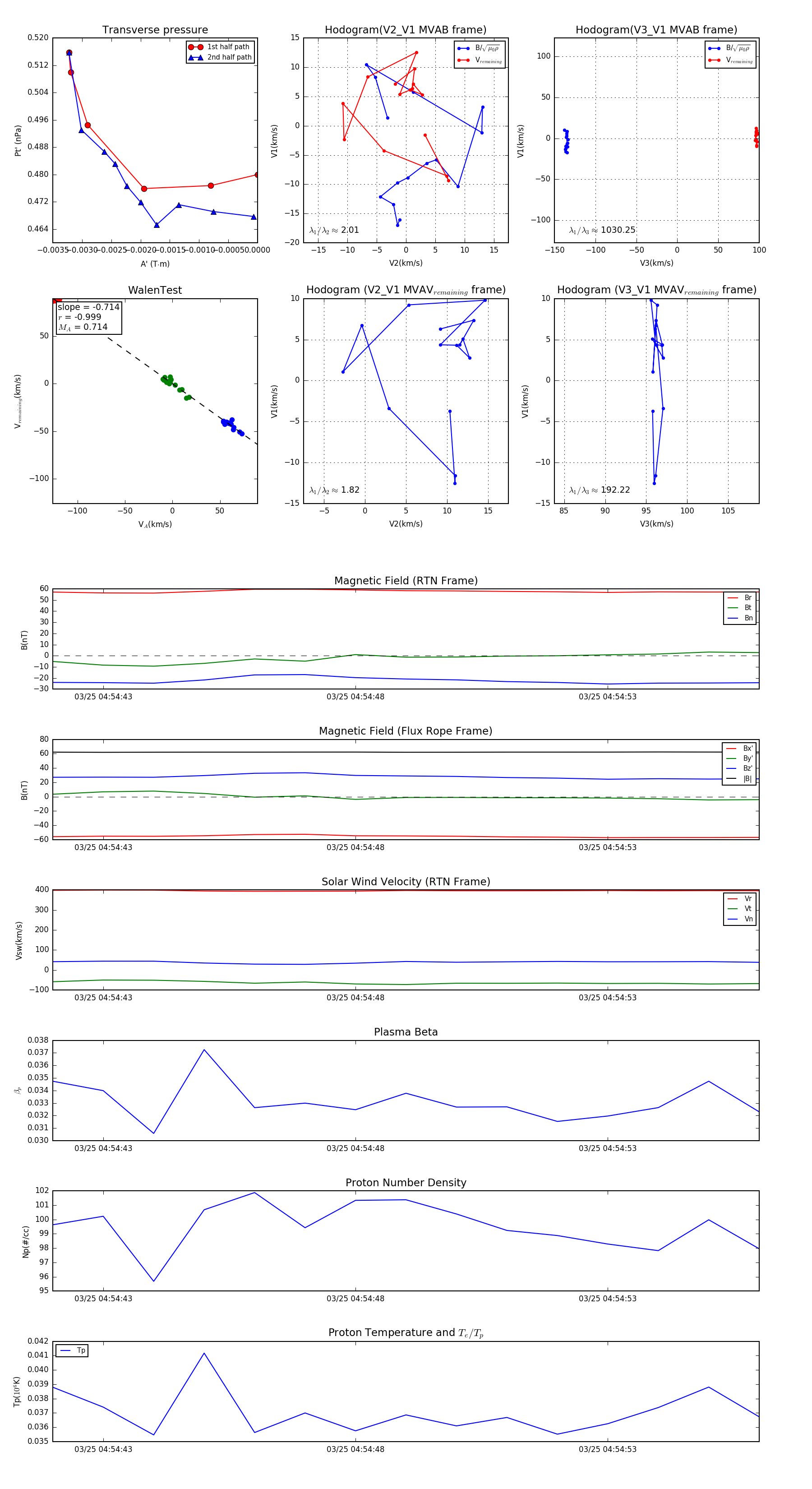
Flux Rope in 2024

Flux Rope Event 2024-03-25 04:54:42 ~ 2024-03-25 04:54:56 (15 seconds)


plot